IHMC Public Cmaps (2)

        Athabasca 2012
            N519
                Unit 8
                    Cardiovascular
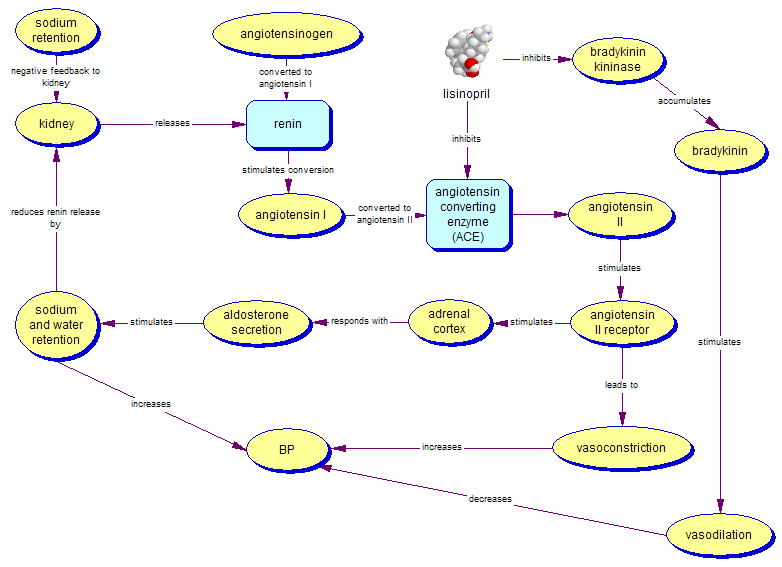
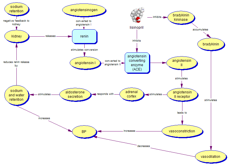
                    Lisinopril

                        audio1.swf
                        audio2.swf
                        content1.swf
                        content2.swf
                        ind.htm
                        lisinopril.png
                        lisinopril.htm
                        Lisinopril mechanism.png
                        lisinopril mechanism of action.swf
                        main.swf
                        resource.htm