IHMC Public Cmaps (2)

        Athabasca 2012
            N519
                Unit 8
                    Cardiovascular
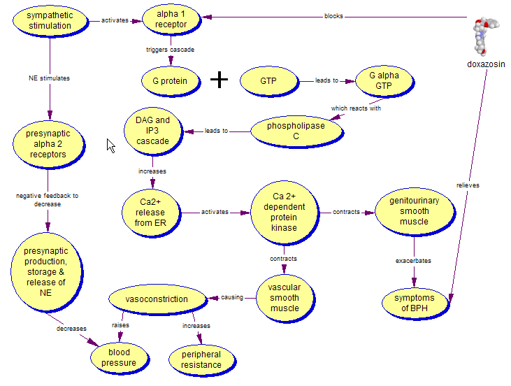
                    Doxazosin

                        _notes
                        audio1.swf
                        audio2.swf
                        content1.swf
                        content2.swf
                        doxazosin.htm
                        doxazosin.png
                        doxazosin.ins.ins.ins
                        index.htm
                        main.swf
                        resource.htm