WARNING:
JavaScript is turned OFF. None of the links on this concept map will
work until it is reactivated.
If you need help turning JavaScript On, click here.
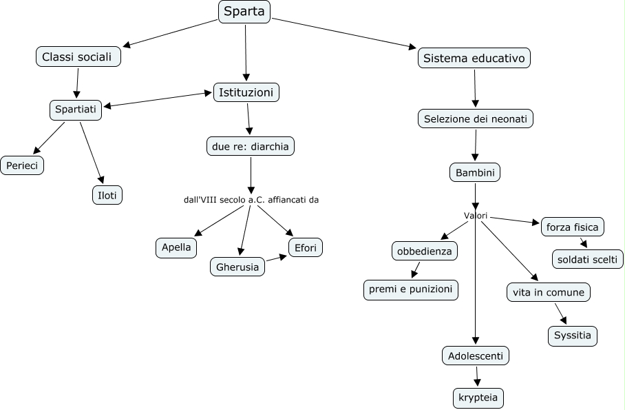
Questa Cmap, creata con IHMC CmapTools, contiene informazioni relative a: Sparta - Pietro marzo 2010, obbedienza premi e punizioni, Spartiati Iloti, Sparta Sistema educativo, forza fisica soldati scelti, Spartiati Perieci, Istituzioni due re: diarchia, Gherusia Efori, Spartiati Istituzioni, Bambini Valori obbedienza, Sistema educativo Selezione dei neonati, Bambini Valori vita in comune, Selezione dei neonati Bambini, due re: diarchia dall'VIII secolo a.C. affiancati da Apella, Bambini Adolescenti, Adolescenti krypteia, Classi sociali Spartiati, Sparta Classi sociali, Bambini Valori forza fisica, due re: diarchia dall'VIII secolo a.C. affiancati da Efori, Sparta Istituzioni