WARNING:
JavaScript is turned OFF. None of the links on this concept map will
work until it is reactivated.
If you need help turning JavaScript On, click here.
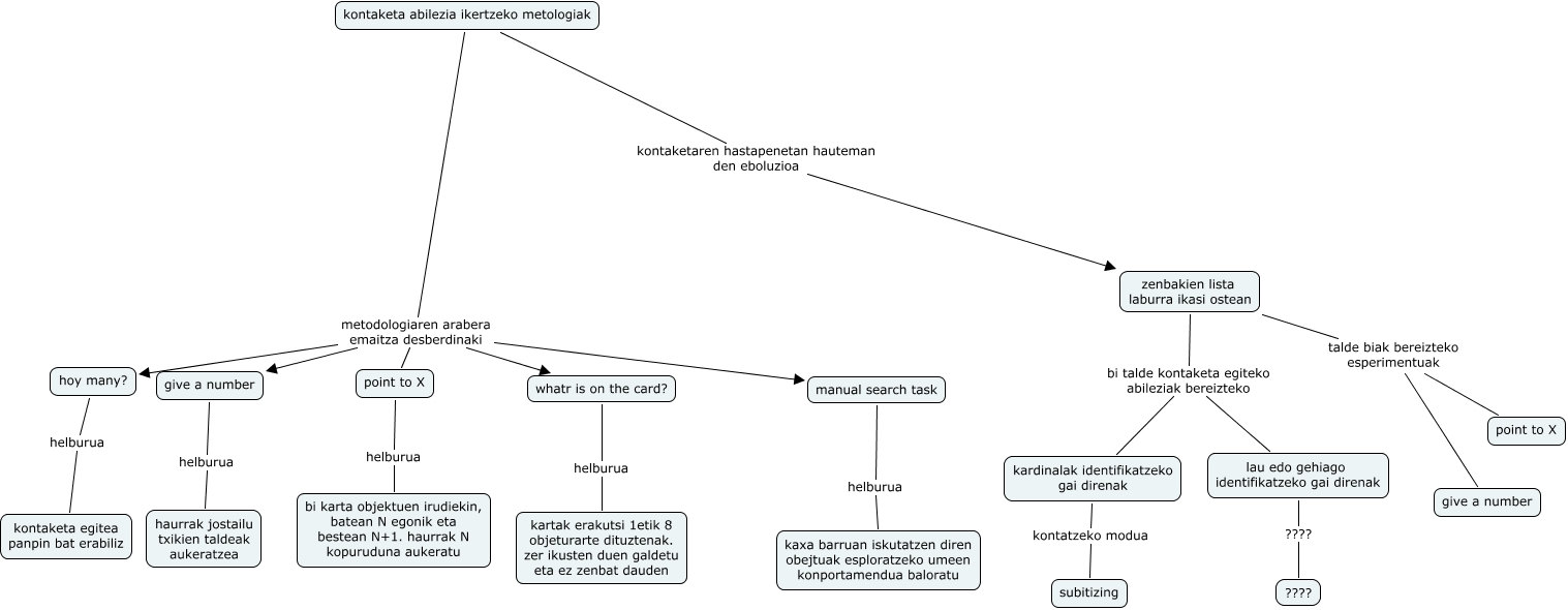
Este Cmap, tiene información relacionada con: 6.a, hoy many? helburua kontaketa egitea panpin bat erabiliz, zenbakien lista laburra ikasi ostean bi talde kontaketa egiteko abileziak bereizteko kardinalak identifikatzeko gai direnak, kontaketa abilezia ikertzeko metologiak metodologiaren arabera emaitza desberdinaki give a number, point to X helburua bi karta objektuen irudiekin, batean N egonik eta bestean N+1. haurrak N kopuruduna aukeratu, lau edo gehiago identifikatzeko gai direnak ???? ????, zenbakien lista laburra ikasi ostean talde biak bereizteko esperimentuak point to X, kontaketa abilezia ikertzeko metologiak metodologiaren arabera emaitza desberdinaki whatr is on the card?, kontaketa abilezia ikertzeko metologiak kontaketaren hastapenetan hauteman den eboluzioa zenbakien lista laburra ikasi ostean, kardinalak identifikatzeko gai direnak kontatzeko modua subitizing, kontaketa abilezia ikertzeko metologiak metodologiaren arabera emaitza desberdinaki hoy many?, kontaketa abilezia ikertzeko metologiak metodologiaren arabera emaitza desberdinaki point to X, give a number helburua haurrak jostailu txikien taldeak aukeratzea, zenbakien lista laburra ikasi ostean bi talde kontaketa egiteko abileziak bereizteko lau edo gehiago identifikatzeko gai direnak, manual search task helburua kaxa barruan iskutatzen diren obejtuak esploratzeko umeen konportamendua baloratu, zenbakien lista laburra ikasi ostean talde biak bereizteko esperimentuak give a number, whatr is on the card? helburua kartak erakutsi 1etik 8 objeturarte dituztenak. zer ikusten duen galdetu eta ez zenbat dauden, kontaketa abilezia ikertzeko metologiak metodologiaren arabera emaitza desberdinaki manual search task