WARNING:
JavaScript is turned OFF. None of the links on this concept map will
work until it is reactivated.
If you need help turning JavaScript On, click here.
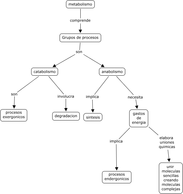
Este Cmap, tiene información relacionada con: Sin Título 1, metabolismo comprende Grupos de procesos, anabolismo necesita gastos de energia, anabolismo implica sintesis, Grupos de procesos son anabolismo, catabolismo involucra degradacion, catabolismo son procesos exergonicos, gastos de energia elabora uniones quimicas unir moleculas sencillas creando moleculas complejas, Grupos de procesos son catabolismo, gastos de energia implica procesos endergonicos