WARNING:
JavaScript is turned OFF. None of the links on this concept map will
work until it is reactivated.
If you need help turning JavaScript On, click here.
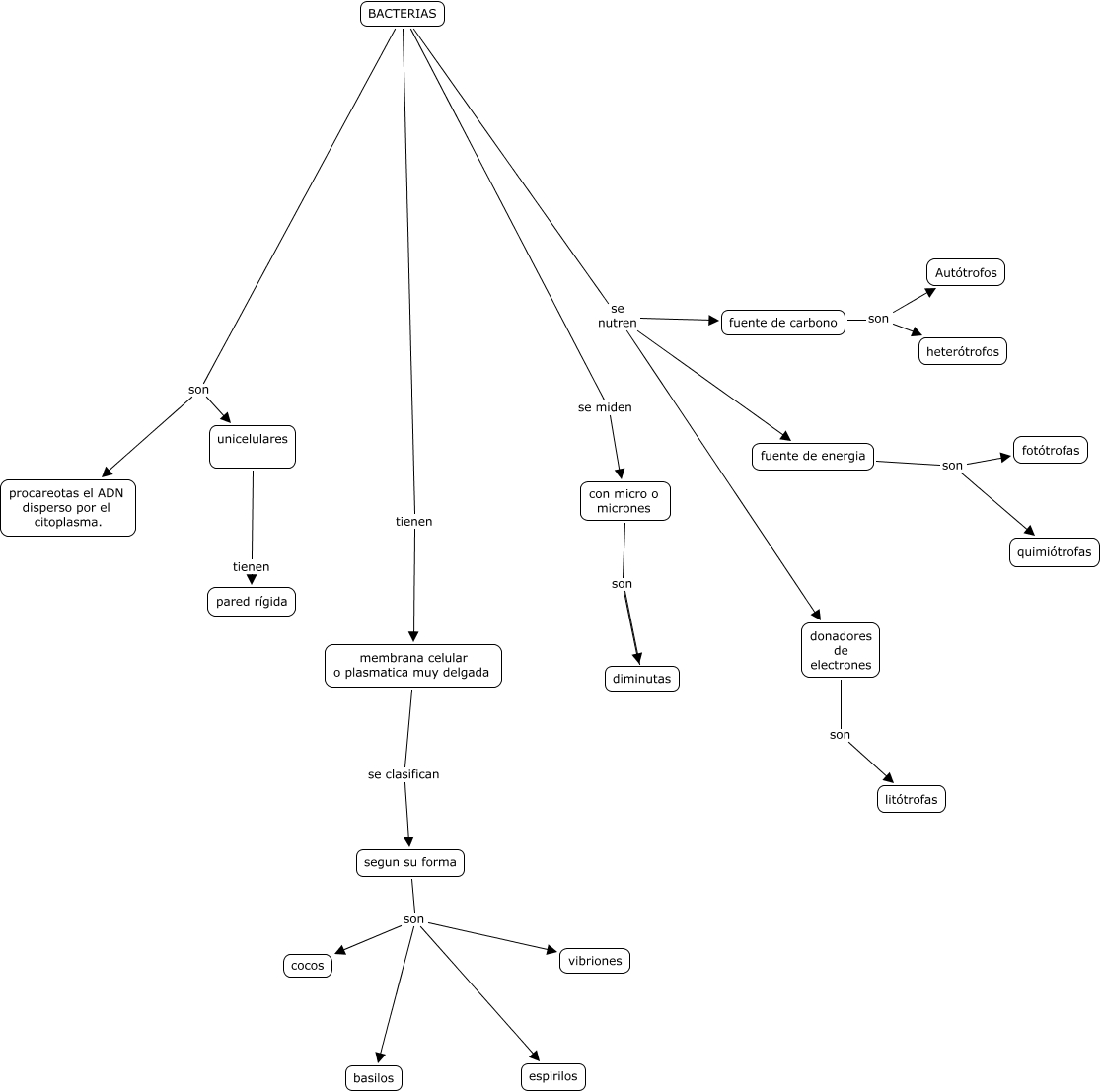
Este Cmap, tiene información relacionada con: cmap sil y sofi, fuente de carbono son Autótrofos, unicelulares tienen pared rígida, BACTERIAS se miden con micro o micrones, BACTERIAS son procareotas el ADN disperso por el citoplasma., BACTERIAS son unicelulares, BACTERIAS tienen membrana celular o plasmatica muy delgada, fuente de carbono son heterótrofos, fuente de energia son quimiótrofas, con micro o micrones son diminutas, donadores de electrones son litótrofas, segun su forma son espirilos, segun su forma son cocos, fuente de energia son fotótrofas, membrana celular o plasmatica muy delgada se clasifican segun su forma, BACTERIAS se nutren donadores de electrones, segun su forma son basilos, segun su forma son vibriones, BACTERIAS se nutren fuente de energia, BACTERIAS se nutren fuente de carbono