WARNING:
JavaScript is turned OFF. None of the links on this concept map will
work until it is reactivated.
If you need help turning JavaScript On, click here.
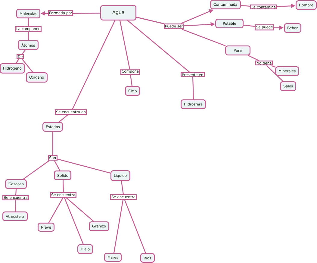
Este Cmap, tiene información relacionada con: Lourdes y Belén, Moléculas La componen �?tomos, Pura No tiene Minerales, Estados Son Líquido, Agua Puede ser Potable, Sólido Se encuentra Hielo, Agua Compone Ciclo, Estados Son Gaseoso, Agua Puede ser Pura, Agua Puede ser Pura, Potable Se puede Beber, Contaminada La contamina Hombre, Gaseoso Se encuentra Atmósfera, Agua Se encuentra en Estados, Agua Puede ser Potable, �?tomos De Oxígeno, Líquido Se encuentra Ríos, Sólido Se encuentra Granizo, Estados Son Sólido, Sólido Se encuentra Nieve, �?tomos De Hidrógeno