WARNING:
JavaScript is turned OFF. None of the links on this concept map will
work until it is reactivated.
If you need help turning JavaScript On, click here.
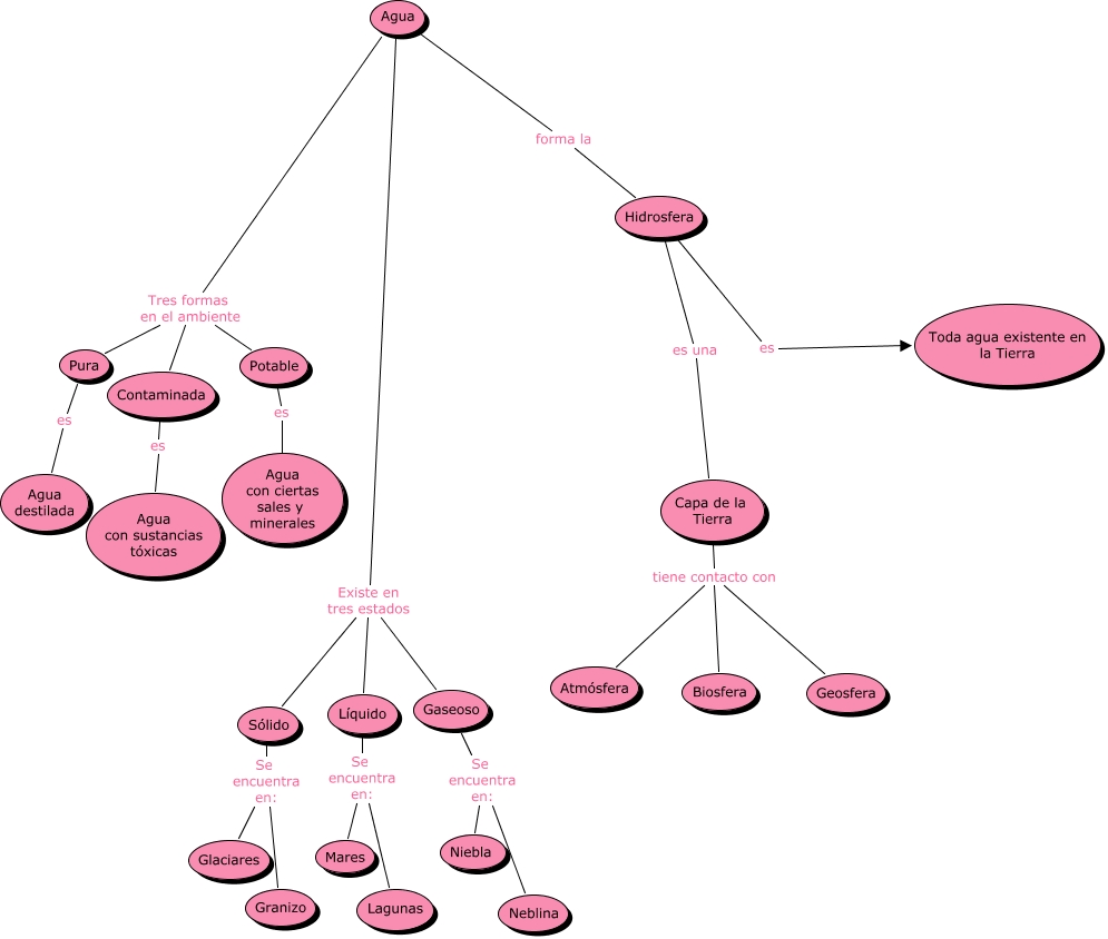
Este Cmap, tiene información relacionada con: nadia y raisa, Sólido Se encuentra en: Granizo, Agua Existe en tres estados Sólido, Contaminada es Agua con sustancias tóxicas, Agua Tres formas en el ambiente Contaminada, Agua Existe en tres estados Gaseoso, Sólido Se encuentra en: Glaciares, Capa de la Tierra tiene contacto con Biosfera, Capa de la Tierra tiene contacto con Atmósfera, Hidrosfera es una Capa de la Tierra, Agua Tres formas en el ambiente Potable, Pura es Agua destilada, Potable es Agua con ciertas sales y minerales, Agua Tres formas en el ambiente Pura, Capa de la Tierra tiene contacto con Geosfera, Hidrosfera es Toda agua existente en la Tierra, Líquido Se encuentra en: Mares, Líquido Se encuentra en: Lagunas, Gaseoso Se encuentra en: Neblina, Agua forma la Hidrosfera, Gaseoso Se encuentra en: Niebla