WARNING:
JavaScript is turned OFF. None of the links on this concept map will
work until it is reactivated.
If you need help turning JavaScript On, click here.
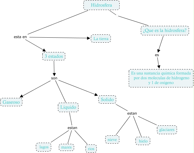
Este Cmap, tiene información relacionada con: mapa conceptaual, Solido estan nieve, Liquido estan rios, ¿Que es la hidrosfera? es Es una sustancia quimica formada por dos moleculas de hidrogeno y 1 de oxigeno, Hidrosfera esta en La tierra, 3 estados son Liquido, Liquido estan lagos, Solido estan hielo, 3 estados son Solido, Hidrosfera ¿Que es la hidrosfera?, Liquido estan mares, Solido estan glaciares, Hidrosfera esta en 3 estados, 3 estados son Gaseoso