WARNING:
JavaScript is turned OFF. None of the links on this concept map will
work until it is reactivated.
If you need help turning JavaScript On, click here.
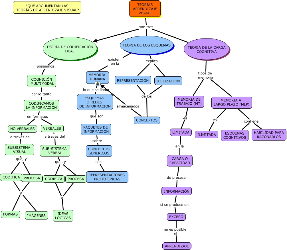
Este Cmap, tiene información relacionada con: TEORÍAS APRENDIZAJE VISUAL, PROCESA e FORMAS, PROCESA e IDEAS LÓGICAS, MEMORIA HUMANA lo que se llama ESQUEMAS O REDES DE INFORMACIÓN, MEMORIA A LARGO PLAZO (MLP) contiene HABILIDAD PARA RAZONARLOS, SUBSISTEMA VISUAL que, y CODIFICA, PROCESA e IMÁGENES, TEORÍA DE LA CARGA COGNITIVA tipos de memoria MEMORIA A LARGO PLAZO (MLP), CODIFICA e IDEAS LÓGICAS, TEORÍA DE LOS ESQUEMAS existen en la MEMORIA HUMANA, CODIFICAMOS LA INFORMACIÓN en formatos NO VERBALES, REPRESENTACIÓN de los CONCEPTOS, CODIFICA e FORMAS, EXCESO no es posible el APRENDIZAJE, ESQUEMAS O REDES DE INFORMACIÓN que son PAQUETES DE INFORMACIÓN, TEORÍAS APRENDIZAJE VISUAL son tres TEORÍA DE CODIFICACIÓN DUAL, MEMORIA A LARGO PLAZO (MLP) es ILIMITADA, MEMORIA DE TRABAJO (MT) es LIMITADA, TEORÍA DE LOS ESQUEMAS explica UTILIZACIÓN, CARGA O CAPACIDAD de procesar INFORMACIÓN, UTILIZACIÓN de los CONCEPTOS