WARNING:
JavaScript is turned OFF. None of the links on this concept map will
work until it is reactivated.
If you need help turning JavaScript On, click here.
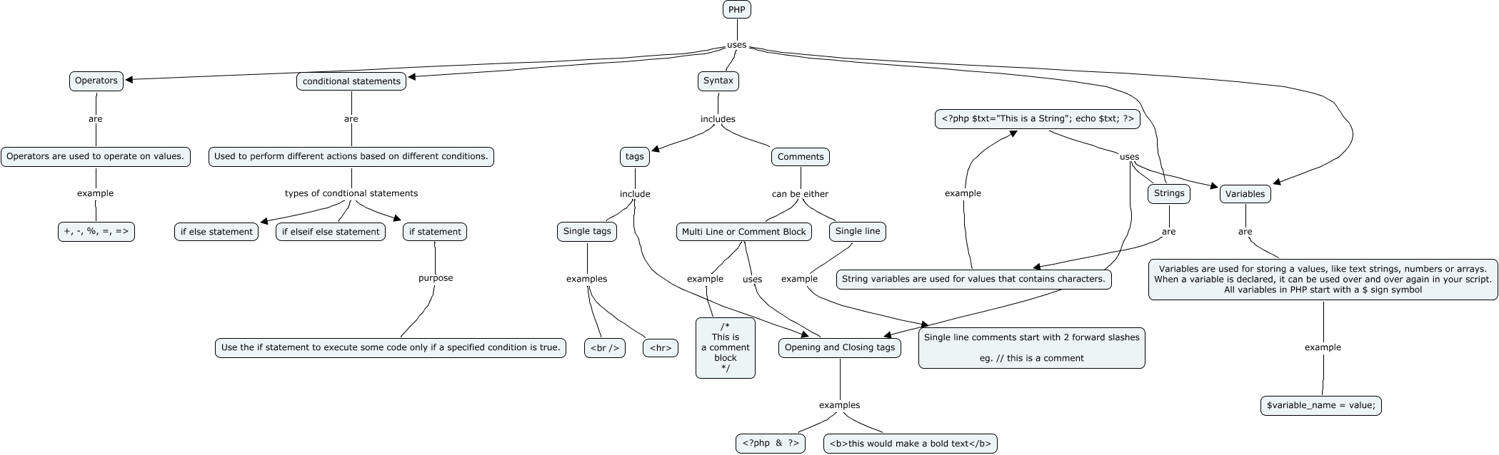
This Concept Map, created with IHMC CmapTools, has information related to: PHPBD, Single tags examples <br />, Strings are String variables are used for values that contains characters., PHP uses Operators, conditional statements are Used to perform different actions based on different conditions., Comments can be either Single line, <?php $txt="This is a String"; echo $txt; ?> uses Opening and Closing tags, Variables are used for storing a values, like text strings, numbers or arrays. When a variable is declared, it can be used over and over again in your script. All variables in PHP start with a $ sign symbol example $variable_name = value;, Opening and Closing tags examples <?php & ?>, String variables are used for values that contains characters. example <?php $txt="This is a String"; echo $txt; ?>, Syntax includes Comments, Opening and Closing tags examples <b>this would make a bold text</b>, Syntax includes tags, tags include Opening and Closing tags, PHP uses conditional statements, Multi Line or Comment Block uses Opening and Closing tags, Operators are Operators are used to operate on values., Multi Line or Comment Block example /* This is a comment block */, Comments can be either Multi Line or Comment Block, Variables are Variables are used for storing a values, like text strings, numbers or arrays. When a variable is declared, it can be used over and over again in your script. All variables in PHP start with a $ sign symbol, PHP uses Variables