WARNING:
JavaScript is turned OFF. None of the links on this concept map will
work until it is reactivated.
If you need help turning JavaScript On, click here.
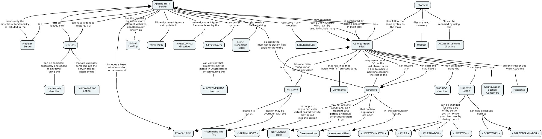
This Concept Map, created with IHMC CmapTools, has information related to: Apache HTTP server, Directive Scope can hold directives such as <DIRECTORYMATCH>, Apache HTTP Server can have extended features via Modules, Modular Server means only the most basic functionality is included in the Apache HTTP Server, Configuration Files are only recognized when Apache is Restarted, Directive Scope can be changed for only part of the server, you can scope your directives by placing them in <LOCATION>, Configuration Files can receive any Directive, Directive Scope can be changed for only part of the server, you can scope your directives by placing them in <FILES>, Apache HTTP Server has the capability to server many different websites simultaneously known as Virtual Hosting, Directive in the configuration files are case-insensitive, Apache HTTP Server also reads a file containing Mime Document Types, Configuration Files may use a backslash "\" as the last character on a line to indicate next line contains the rest of the Directive, .htAccess file can be renamed by using the ACCESSFILENAME directive, Administrator can control what directives may be placed in .htaccessfiles by configuring the ALLOWOVERRIDE directive, .htAccess files follow the same syntax as the main Configuration Files, Http.conf is a Configuration Files, Apache HTTP Server can be set up by an Administrator, Apache HTTP Server includes a base set of modules in the server at Compile-time, Directive that apply to only a particular virtual hosted website may be put into the section <VIRTUALHOST>, Apache HTTP Server is a Modular Server, Apache HTTP Server Mime document types is set by default to mine.types