WARNING:
JavaScript is turned OFF. None of the links on this concept map will
work until it is reactivated.
If you need help turning JavaScript On, click here.
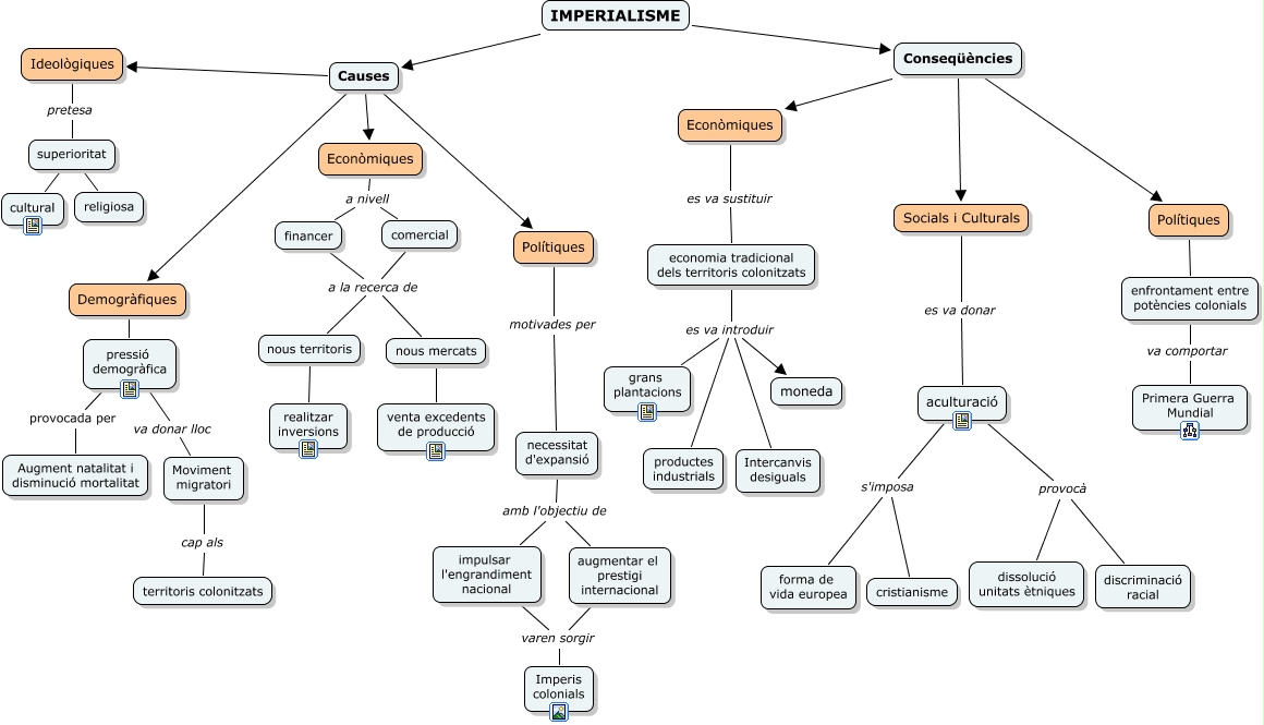
Este Cmap, tiene información relacionada con: activitat4_rafelpuigserver, financer a la recerca de nous territoris, pressió demogràfica va donar lloc Moviment migratori, Ideològiques pretesa superioritat, Causes Polítiques, Polítiques motivades per necessitat d'expansió, economia tradicional dels territoris colonitzats es va introduir moneda, Conseqüències Socials i Culturals, Econòmiques a nivell financer, necessitat d'expansió amb l'objectiu de impulsar l'engrandiment nacional, superioritat cultural, Socials i Culturals es va donar aculturació, financer a la recerca de nous mercats, impulsar l'engrandiment nacional varen sorgir Imperis colonials, comercial a la recerca de nous mercats, nous territoris realitzar inversions, superioritat religiosa, Moviment migratori cap als territoris colonitzats, Conseqüències Polítiques, IMPERIALISME Causes, comercial a la recerca de nous territoris