WARNING:
JavaScript is turned OFF. None of the links on this concept map will
work until it is reactivated.
If you need help turning JavaScript On, click here.
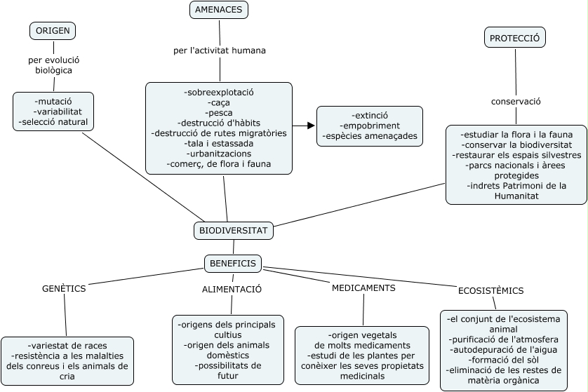
Este Cmap, tiene información relacionada con: treballlllll de ecologia, BENEFICIS ALIMENTACIÓ -origens dels principals cultius -origen dels animals domèstics -possibilitats de futur, BENEFICIS GENÈTICS -variestat de races -resistència a les malalties dels conreus i els animals de cria, BIODIVERSITAT ???? BENEFICIS, -estudiar la flora i la fauna -conservar la biodiversitat -restaurar els espais silvestres -parcs nacionals i àrees protegides -indrets Patrimoni de la Humanitat ???? BIODIVERSITAT, -sobreexplotació -caça -pesca -destrucció d'hàbits -destrucció de rutes migratòries -tala i estassada -urbanitzacions -comerç, de flora i fauna ???? BIODIVERSITAT, -mutació -variabilitat -selecció natural ???? BIODIVERSITAT, BENEFICIS MEDICAMENTS -origen vegetals de molts medicaments -estudi de les plantes per conèixer les seves propietats medicinals, PROTECCIÓ conservació -estudiar la flora i la fauna -conservar la biodiversitat -restaurar els espais silvestres -parcs nacionals i àrees protegides -indrets Patrimoni de la Humanitat, ORIGEN per evolució biològica -mutació -variabilitat -selecció natural, BENEFICIS ECOSISTÈMICS -el conjunt de l'ecosistema animal -purificació de l'atmosfera -autodepuració de l'aigua -formació del sòl -eliminació de les restes de matèria orgànica, AMENACES per l'activitat humana -sobreexplotació -caça -pesca -destrucció d'hàbits -destrucció de rutes migratòries -tala i estassada -urbanitzacions -comerç, de flora i fauna, -sobreexplotació -caça -pesca -destrucció d'hàbits -destrucció de rutes migratòries -tala i estassada -urbanitzacions -comerç, de flora i fauna ???? -extinció -empobriment -espècies amenaçades