WARNING:
JavaScript is turned OFF. None of the links on this concept map will
work until it is reactivated.
If you need help turning JavaScript On, click here.
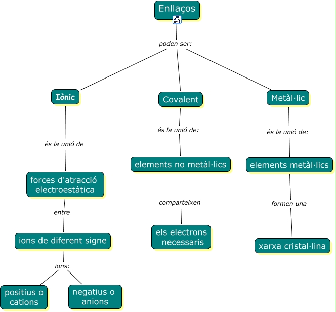
Este Cmap, tiene información relacionada con: enllaços quimics, Metàl·lic és la unió de: elements metàl·lics, ions de diferent signe ions: positius o cations, elements metàl·lics formen una xarxa cristal·lina, Enllaços poden ser: Metàl·lic, Enllaços poden ser: Covalent, ions de diferent signe ions: negatius o anions, forces d'atracció electroestàtica entre ions de diferent signe, elements no metàl·lics comparteixen els electrons necessaris, Covalent és la unió de: elements no metàl·lics, Enllaços poden ser: Iònic, Iònic és la unió de forces d'atracció electroestàtica