WARNING:
JavaScript is turned OFF. None of the links on this concept map will
work until it is reactivated.
If you need help turning JavaScript On, click here.
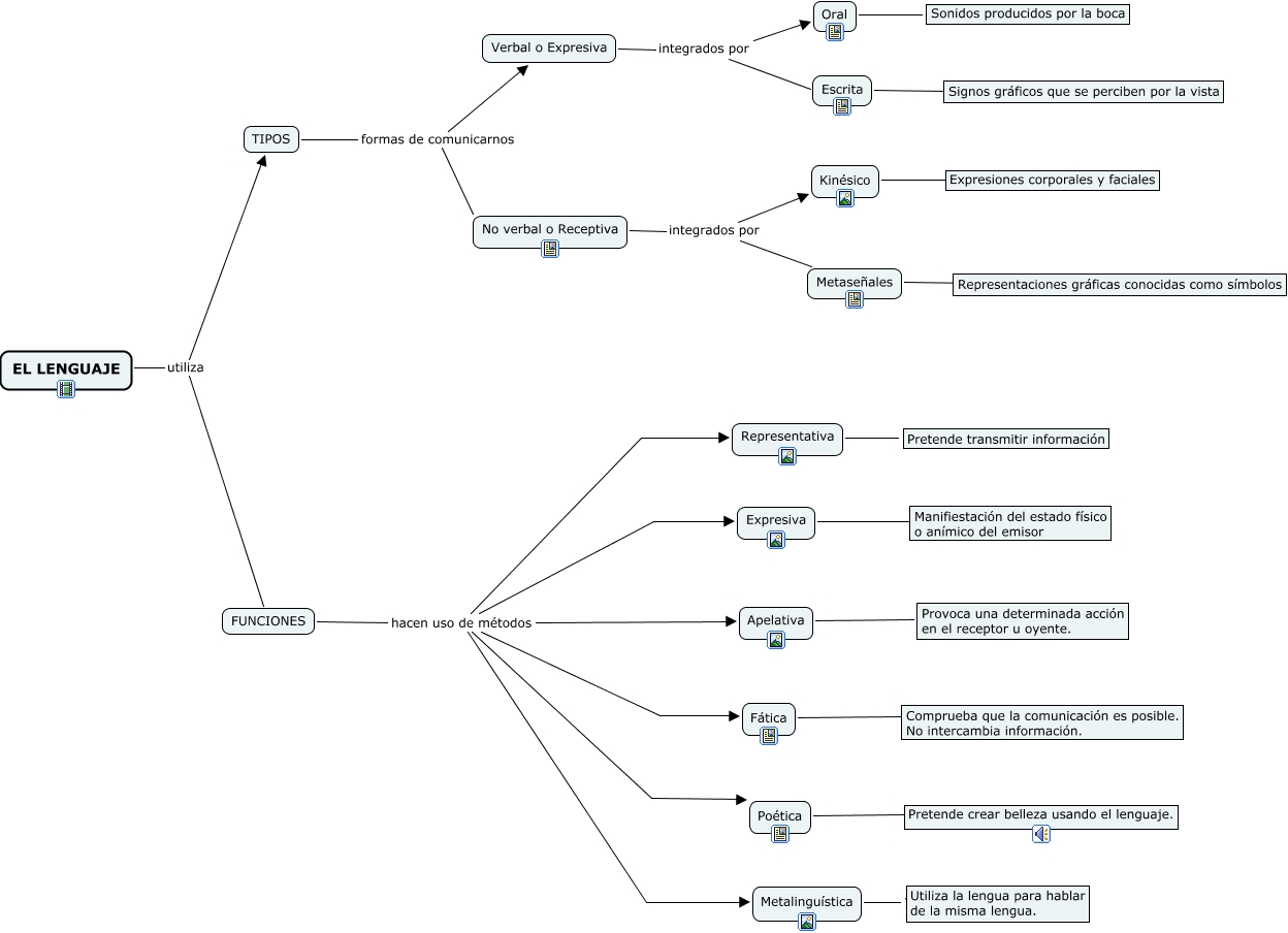
Este Cmap, tiene información relacionada con: El Lenguaje, Verbal o Expresiva integrados por Oral, FUNCIONES hacen uso de métodos Expresiva, No verbal o Receptiva integrados por Kinésico, FUNCIONES hacen uso de métodos Representativa, EL LENGUAJE utiliza FUNCIONES, Fática ???? Comprueba que la comunicación es posible. No intercambia información., Oral ???? Sonidos producidos por la boca, Verbal o Expresiva integrados por Escrita, Metalinguística ???? Utiliza la lengua para hablar de la misma lengua., Escrita ???? Signos gráficos que se perciben por la vista, Apelativa ???? Provoca una determinada acción en el receptor u oyente., TIPOS formas de comunicarnos Verbal o Expresiva, FUNCIONES hacen uso de métodos Poética, Representativa ???? Pretende transmitir información, Kinésico ???? Expresiones corporales y faciales, FUNCIONES hacen uso de métodos Metalinguística, TIPOS formas de comunicarnos No verbal o Receptiva, FUNCIONES hacen uso de métodos Apelativa, EL LENGUAJE utiliza TIPOS, FUNCIONES hacen uso de métodos Fática