Warning:
JavaScript is turned OFF. None of the links on this page will work until it is reactivated.
If you need help turning JavaScript On, click here.
The Concept Map you are trying to access has information related to:
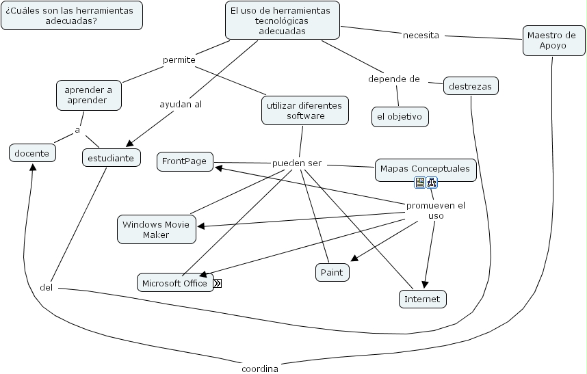
Maestro de Apoyo coordina docente, El uso de herramientas tecnol�gicas adecuadas necesita Maestro de Apoyo, aprender a aprender a estudiante, aprender a aprender a docente, Mapas Conceptuales promueven el uso Paint, Mapas Conceptuales promueven el uso Microsoft Office, Mapas Conceptuales promueven el uso FrontPage, Mapas Conceptuales promueven el uso Internet, Mapas Conceptuales promueven el uso Windows Movie Maker, utilizar diferentes software pueden ser Paint, utilizar diferentes software pueden ser FrontPage, utilizar diferentes software pueden ser Mapas Conceptuales, utilizar diferentes software pueden ser Microsoft Office, utilizar diferentes software pueden ser Windows Movie Maker, utilizar diferentes software pueden ser Internet, El uso de herramientas tecnol�gicas adecuadas ayudan al estudiante, destrezas del estudiante, El uso de herramientas tecnol�gicas adecuadas depende de el objetivo, El uso de herramientas tecnol�gicas adecuadas depende de destrezas, Microsoft Office pueden ser Excel, Microsoft Office pueden ser Outlook, Microsoft Office pueden ser PowerPoint, Microsoft Office pueden ser Word, Microsoft Office pueden ser Access, Microsoft Office pueden ser Publisher, El uso de herramientas tecnol�gicas adecuadas permite aprender a aprender, El uso de herramientas tecnol�gicas adecuadas permite utilizar diferentes software