WARNING:
JavaScript is turned OFF. None of the links on this concept map will
work until it is reactivated.
If you need help turning JavaScript On, click here.
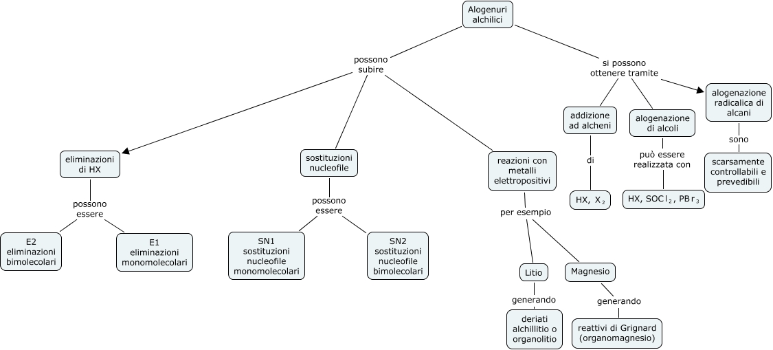
Este Cmap, tiene información relacionada con: alogenuri, Alogenuri alchilici si possono ottenere tramite alogenazione radicalica di alcani, Alogenuri alchilici si possono ottenere tramite addizione ad alcheni, eliminazioni di HX possono essere E2 eliminazioni bimolecolari, sostituzioni nucleofile possono essere SN2 sostituzioni nucleofile bimolecolari, Alogenuri alchilici possono subire eliminazioni di HX, alogenazione di alcoli può essere realizzata con <math xmlns="http://www.w3.org/1998/Math/MathML"> <mrow> <mtext> HX, SOC </mtext> <mmultiscripts> <mtext> l </mtext> <mtext> 2 </mtext> <none/> </mmultiscripts> <mtext> , PB </mtext> <mmultiscripts> <mtext> r </mtext> <mtext> 3 </mtext> <none/> </mmultiscripts> </mrow> </math>, sostituzioni nucleofile possono essere SN1 sostituzioni nucleofile monomolecolari, addizione ad alcheni di <math xmlns="http://www.w3.org/1998/Math/MathML"> <mrow> <mtext> HX, </mtext> <mmultiscripts> <mtext> X </mtext> <mtext> 2 </mtext> <none/> </mmultiscripts> </mrow> </math>, reazioni con metalli elettropositivi per esempio Litio, Alogenuri alchilici possono subire reazioni con metalli elettropositivi, Alogenuri alchilici possono subire sostituzioni nucleofile, Alogenuri alchilici si possono ottenere tramite alogenazione di alcoli, eliminazioni di HX possono essere E1 eliminazioni monomolecolari, Litio generando deriati alchillitio o organolitio, Magnesio generando reattivi di Grignard (organomagnesio), alogenazione radicalica di alcani sono scarsamente controllabili e prevedibili, reazioni con metalli elettropositivi per esempio Magnesio