WARNING:
JavaScript is turned OFF. None of the links on this concept map will
work until it is reactivated.
If you need help turning JavaScript On, click here.
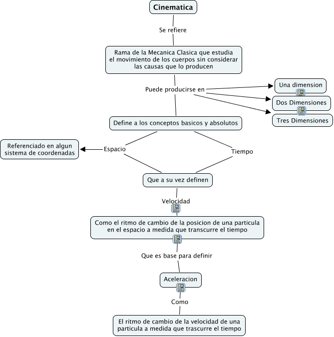
Este Cmap, tiene información relacionada con: Cinematica introduccion, Rama de la Mecanica Clasica que estudia el movimiento de los cuerpos sin considerar las causas que lo producen Puede producirse en Dos Dimensiones, Define a los conceptos basicos y absolutos Espacio Referenciado en algun sistema de coordenadas, Rama de la Mecanica Clasica que estudia el movimiento de los cuerpos sin considerar las causas que lo producen Puede producirse en Una dimension, Aceleracion Como El ritmo de cambio de la velocidad de una particula a medida que trascurre el tiempo, Rama de la Mecanica Clasica que estudia el movimiento de los cuerpos sin considerar las causas que lo producen Puede producirse en Tres Dimensiones, Define a los conceptos basicos y absolutos Tiempo Que a su vez definen, Define a los conceptos basicos y absolutos Espacio Que a su vez definen, Rama de la Mecanica Clasica que estudia el movimiento de los cuerpos sin considerar las causas que lo producen Puede producirse en Define a los conceptos basicos y absolutos, Cinematica Se refiere Rama de la Mecanica Clasica que estudia el movimiento de los cuerpos sin considerar las causas que lo producen, Que a su vez definen Velocidad Como el ritmo de cambio de la posicion de una particula en el espacio a medida que transcurre el tiempo, Como el ritmo de cambio de la posicion de una particula en el espacio a medida que transcurre el tiempo Que es base para definir Aceleracion