WARNING:
JavaScript is turned OFF. None of the links on this concept map will
work until it is reactivated.
If you need help turning JavaScript On, click here.
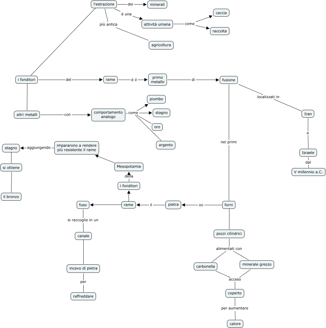
Questa Cmap, creata con IHMC CmapTools, contiene informazioni relative a: ESTRAZIONE 2, rame ???? fuso, i fonditori del rame, forni ???? pozzi cilindrici, incavo di pietra per raffreddare, primo metallo di fusione, pozzi cilindrici alimentati con carbonella, comportamento analogo come piombo, comportamento analogo come oro, carbonella acceso coperto, l'estrazione ???? i fonditori, rame ???? i fonditori, pietra il rame, l'estrazione è una attività umana, fusione nei primi forni, pozzi cilindrici alimentati con minerale grezzo, impararono a rendere più resistente il rame aggiungendo stagno, si ottiene ???? il bronzo, i fonditori della Mesopotamia, rame è il primo metallo, Mesopotamia ???? impararono a rendere più resistente il rame