WARNING:
JavaScript is turned OFF. None of the links on this concept map will
work until it is reactivated.
If you need help turning JavaScript On, click here.
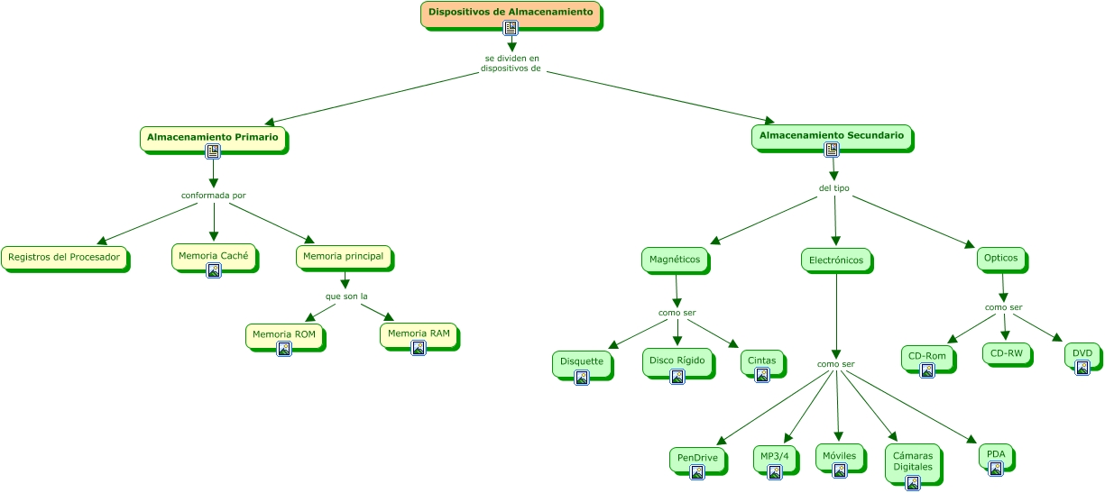
Este Cmap, tiene información relacionada con: Dispositivos de almacenamiento, Dispositivos de Almacenamiento se dividen en dispositivos de Almacenamiento Secundario, Almacenamiento Primario conformada por Memoria principal, Almacenamiento Primario conformada por Registros del Procesador, Opticos como ser DVD, Electrónicos como ser MP3/4, Almacenamiento Secundario del tipo Opticos, Electrónicos como ser Cámaras Digitales, Electrónicos como ser PDA, Opticos como ser CD-RW, Magnéticos como ser Disco Rígido, Almacenamiento Secundario del tipo Magnéticos, Dispositivos de Almacenamiento se dividen en dispositivos de Almacenamiento Primario, Magnéticos como ser Disquette, Magnéticos como ser Cintas, Electrónicos como ser Móviles, Memoria principal que son la Memoria RAM, Almacenamiento Secundario del tipo Electrónicos, Opticos como ser CD-Rom, Memoria principal que son la Memoria ROM, Almacenamiento Primario conformada por Memoria Caché