WARNING:
JavaScript is turned OFF. None of the links on this concept map will
work until it is reactivated.
If you need help turning JavaScript On, click here.
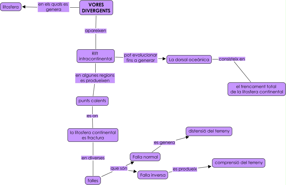
Este Cmap, tiene información relacionada con: vores divergents, La dorsal oceànica consisteix en el trencament total de la litosfera continental, VORES DIVERGENTS en els quals es genera litosfera, Falla inversa es produeix comprensió del terreny, falles que són Falla normal, la litosfera continental es fractura en diverses falles, punts calents es on la litosfera continental es fractura, Rift intracontinental en algunes regions es produeixen punts calents, VORES DIVERGENTS apareixen Rift intracontinental, Rift intracontinental pot evolucionar fins a generar La dorsal oceànica, falles que són Falla inversa, Falla normal es genera distensió del terreny