WARNING:
JavaScript is turned OFF. None of the links on this concept map will
work until it is reactivated.
If you need help turning JavaScript On, click here.
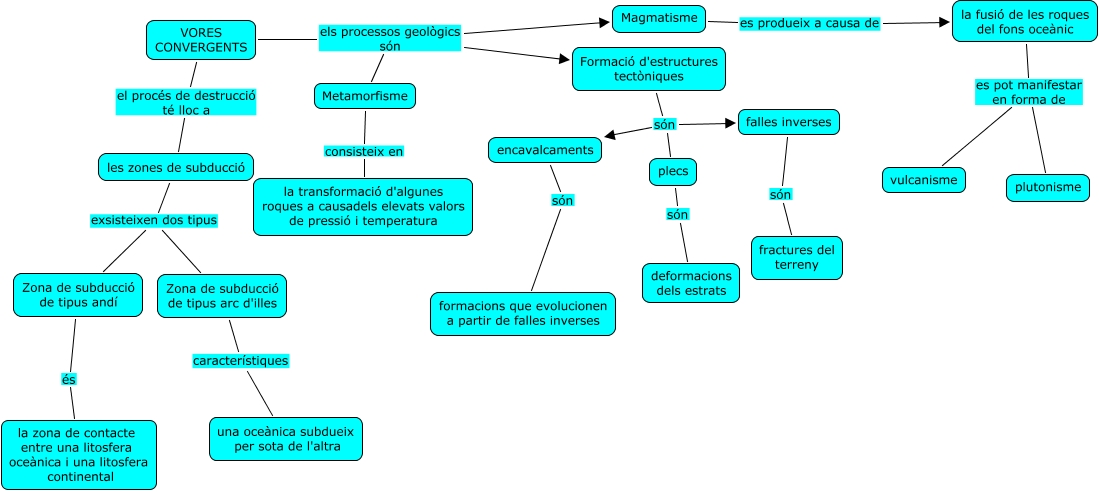
Aquest mapa conceptual conté informació relacionada amb: vores convergents, la fusió de les roques del fons oceànic es pot manifestar en forma de vulcanisme, falles inverses són fractures del terreny, Formació d'estructures tectòniques són falles inverses, VORES CONVERGENTS els processos geològics són Formació d'estructures tectòniques, Zona de subducció de tipus arc d'illes característiques una oceànica subdueix per sota de l'altra, les zones de subducció exsisteixen dos tipus Zona de subducció de tipus arc d'illes, les zones de subducció exsisteixen dos tipus Zona de subducció de tipus andí, VORES CONVERGENTS els processos geològics són Metamorfisme, Magmatisme es produeix a causa de la fusió de les roques del fons oceànic, VORES CONVERGENTS el procés de destrucció té lloc a les zones de subducció, la fusió de les roques del fons oceànic es pot manifestar en forma de plutonisme, Zona de subducció de tipus andí és la zona de contacte entre una litosfera oceànica i una litosfera continental, VORES CONVERGENTS els processos geològics són Magmatisme, Metamorfisme consisteix en la transformació d'algunes roques a causadels elevats valors de pressió i temperatura, Formació d'estructures tectòniques són plecs, plecs són deformacions dels estrats, Formació d'estructures tectòniques són encavalcaments, encavalcaments són formacions que evolucionen a partir de falles inverses