WARNING:
JavaScript is turned OFF. None of the links on this concept map will
work until it is reactivated.
If you need help turning JavaScript On, click here.
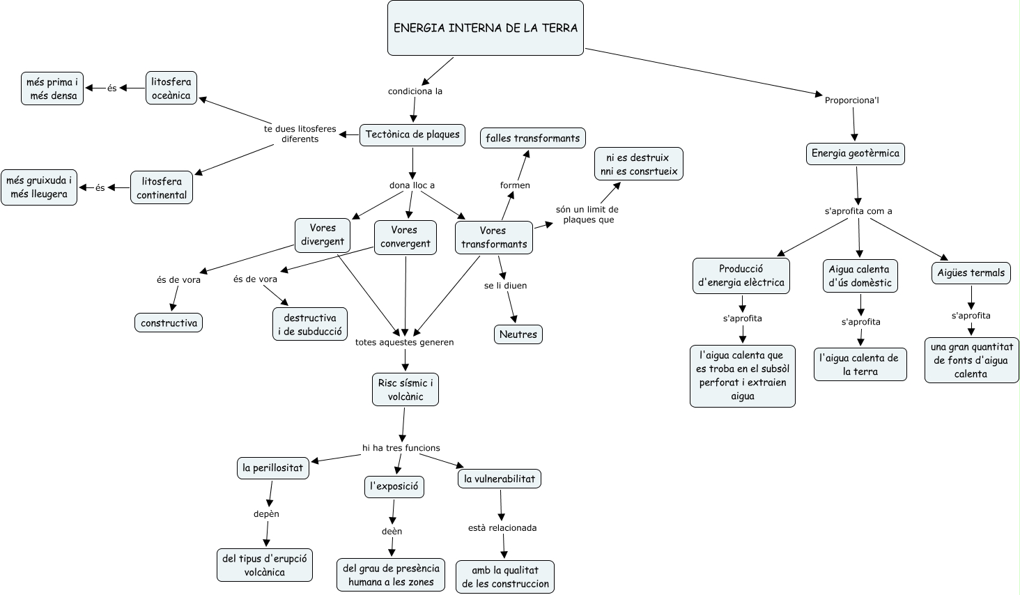
Este Cmap, tiene información relacionada con: energia interna de la terra, Vores transformants formen falles transformants, ENERGIA INTERNA DE LA TERRA condiciona la Tectònica de plaques, la vulnerabilitat està relacionada amb la qualitat de les construccion, la perillositat depèn del tipus d'erupció volcànica, Energia geotèrmica s'aprofita com a Aigües termals, Vores transformants se li diuen Neutres, Tectònica de plaques dona lloc a Vores transformants, Tectònica de plaques dona lloc a Vores convergent, Tectònica de plaques te dues litosferes diferents litosfera continental, Vores transformants són un limit de plaques que ni es destruix nni es consrtueix, Producció d'energia elèctrica s'aprofita l'aigua calenta que es troba en el subsòl perforat i extraien aigua, Vores divergent totes aquestes generen Risc sísmic i volcànic, litosfera continental és més gruixuda i més lleugera, Risc sísmic i volcànic hi ha tres funcions l'exposició, litosfera oceànica és més prima i més densa, ENERGIA INTERNA DE LA TERRA Proporciona'l Energia geotèrmica, Vores divergent és de vora constructiva, Tectònica de plaques te dues litosferes diferents litosfera oceànica, l'exposició deèn del grau de presència humana a les zones, Risc sísmic i volcànic hi ha tres funcions la vulnerabilitat