WARNING:
JavaScript is turned OFF. None of the links on this concept map will
work until it is reactivated.
If you need help turning JavaScript On, click here.
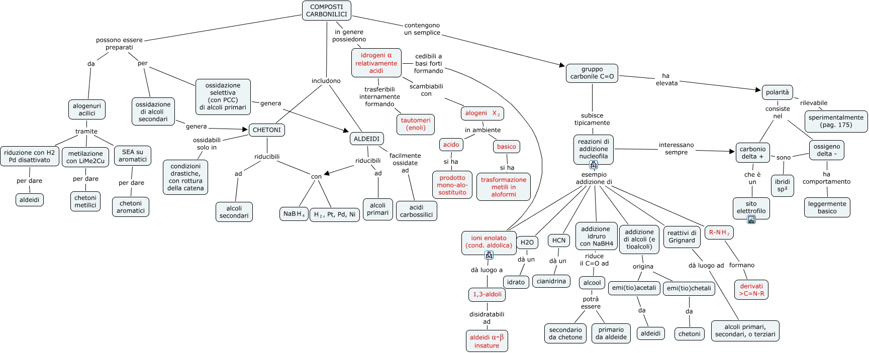
Questa Cmap, creata con IHMC CmapTools, contiene informazioni relative a: Composti_carbonilici_review, COMPOSTI CARBONILICI possono essere preparati per ossidazione selettiva (con PCC) di alcoli primari, reazioni di addizione nucleofila esempio addizione di <math xmlns="http://www.w3.org/1998/Math/MathML"> <mrow> <mtext> R-N </mtext> <mmultiscripts> <mtext> H </mtext> <mtext> 2 </mtext> <none/> </mmultiscripts> </mrow> </math>, idrogeni α relativamente acidi cedibili a basi forti formando ioni enolato (cond. aldolica), reazioni di addizione nucleofila esempio addizione di H2O, reazioni di addizione nucleofila esempio addizione di addizione idruro con NaBH4, alogenuri acilici tramite metilazione con LiMe2Cu, CHETONI riducibili con <math xmlns="http://www.w3.org/1998/Math/MathML"> <mrow> <mtext> NaB </mtext> <mmultiscripts> <mtext> H </mtext> <mtext> 4 </mtext> <none/> </mmultiscripts> </mrow> </math>, H2O dà un idrato, COMPOSTI CARBONILICI possono essere preparati da alogenuri acilici, basico si ha trasformazione metili in aloformi, addizione idruro con NaBH4 riduce il C=O ad alcool, idrogeni α relativamente acidi scambiabili con <math xmlns="http://www.w3.org/1998/Math/MathML"> <mrow> <mtext> alogeni </mtext> <mmultiscripts> <mtext> X </mtext> <mtext> 2 </mtext> <none/> </mmultiscripts> </mrow> </math>, ALDEIDI riducibili ad alcoli primari, reazioni di addizione nucleofila interessano sempre carbonio delta +, COMPOSTI CARBONILICI contengono un semplice gruppo carbonile C=O, gruppo carbonile C=O ha elevata polarità, <math xmlns="http://www.w3.org/1998/Math/MathML"> <mrow> <mtext> alogeni </mtext> <mmultiscripts> <mtext> X </mtext> <mtext> 2 </mtext> <none/> </mmultiscripts> </mrow> </math> in ambiente acido, emi(tio)chetali da chetoni, COMPOSTI CARBONILICI includono ALDEIDI, reazioni di addizione nucleofila esempio addizione di ioni enolato (cond. aldolica)