WARNING:
JavaScript is turned OFF. None of the links on this concept map will
work until it is reactivated.
If you need help turning JavaScript On, click here.
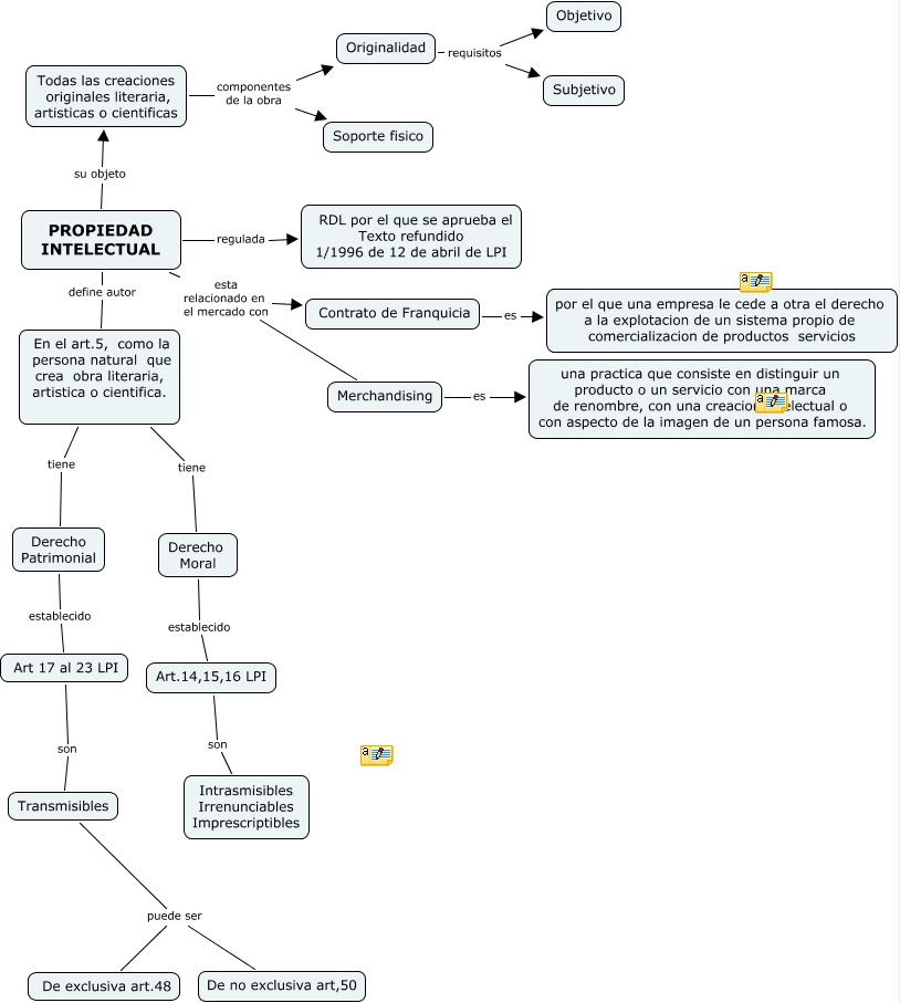
Este Cmap, tiene información relacionada con: Mapa conceptual Propiedad intelectual, Contrato de Franquicia es por el que una empresa le cede a otra el derecho a la explotacion de un sistema propio de comercializacion de productos servicios, Art 17 al 23 LPI son Transmisibles, Todas las creaciones originales literaria, artisticas o cientificas componentes de la obra Soporte fisico, Derecho Moral establecido Art.14,15,16 LPI, En el art.5, como la persona natural que crea obra literaria, artistica o cientifica. tiene Derecho Patrimonial, PROPIEDAD INTELECTUAL esta relacionado en el mercado con Contrato de Franquicia, PROPIEDAD INTELECTUAL esta relacionado en el mercado con Merchandising, Originalidad requisitos Objetivo, Derecho Patrimonial establecido Art 17 al 23 LPI, Todas las creaciones originales literaria, artisticas o cientificas componentes de la obra Originalidad, Originalidad requisitos Subjetivo, En el art.5, como la persona natural que crea obra literaria, artistica o cientifica. tiene Derecho Moral, PROPIEDAD INTELECTUAL regulada RDL por el que se aprueba el Texto refundido 1/1996 de 12 de abril de LPI, PROPIEDAD INTELECTUAL define autor En el art.5, como la persona natural que crea obra literaria, artistica o cientifica., Transmisibles puede ser De no exclusiva art,50, Merchandising es una practica que consiste en distinguir un producto o un servicio con una marca de renombre, con una creacion intelectual o con aspecto de la imagen de un persona famosa., Transmisibles puede ser De exclusiva art.48, Art.14,15,16 LPI son Intrasmisibles Irrenunciables Imprescriptibles, PROPIEDAD INTELECTUAL su objeto Todas las creaciones originales literaria, artisticas o cientificas