WARNING:
JavaScript is turned OFF. None of the links on this concept map will
work until it is reactivated.
If you need help turning JavaScript On, click here.
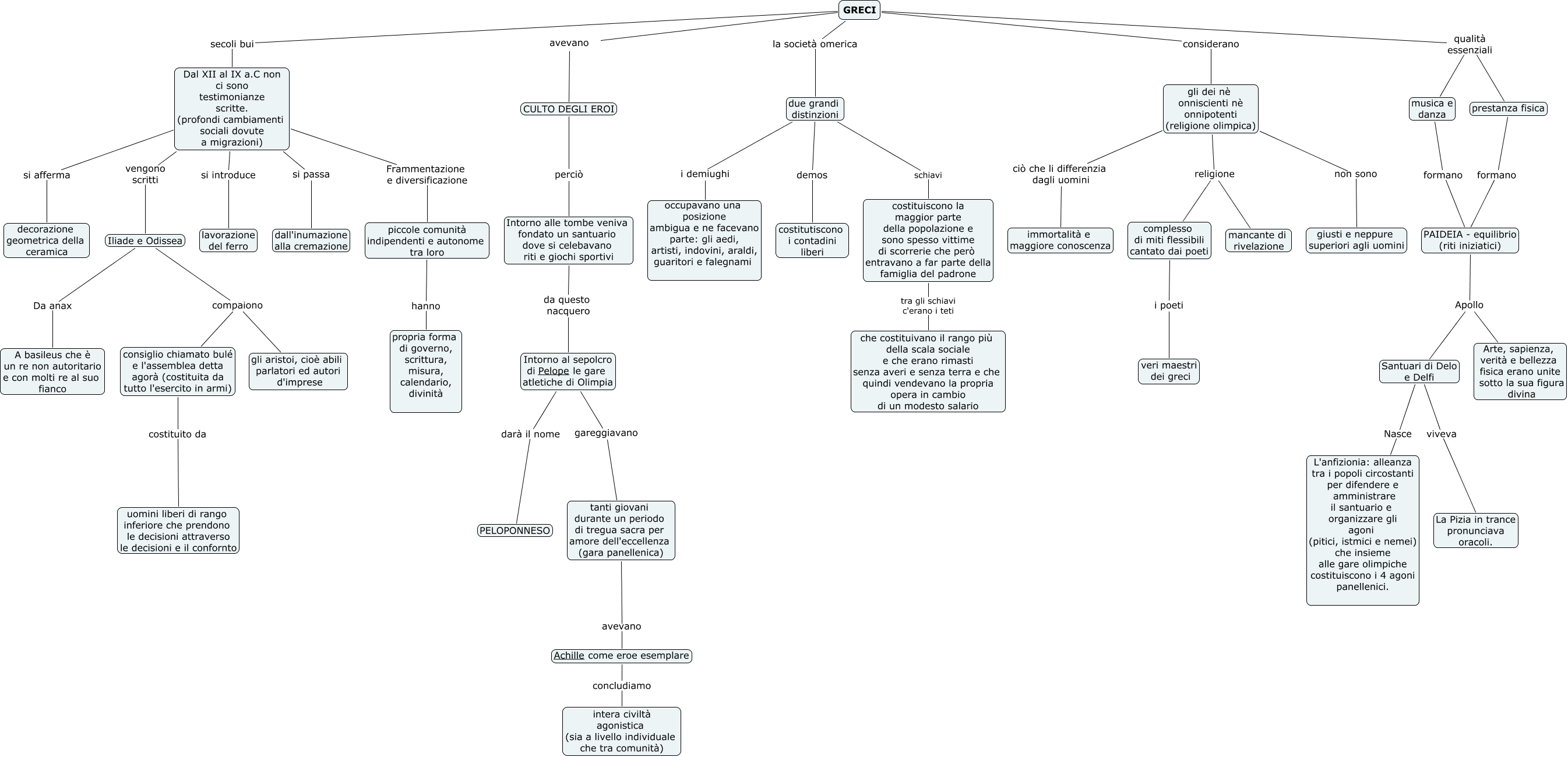
Questa Cmap, creata con IHMC CmapTools, contiene informazioni relative a: greci2, CULTO DEGLI EROI perciò Intorno alle tombe veniva fondato un santuario dove si celebavano riti e giochi sportivi, gli dei nè onniscienti nè onnipotenti (religione olimpica) religione complesso di miti flessibili cantato dai poeti, Iliade e Odissea Da anax A basileus che è un re non autoritario e con molti re al suo fianco, consiglio chiamato bulé e l'assemblea detta agorà (costituita da tutto l'esercito in armi) costituito da uomini liberi di rango inferiore che prendono le decisioni attraverso le decisioni e il confornto, Dal XII al IX a.C non ci sono testimonianze scritte. (profondi cambiamenti sociali dovute a migrazioni) vengono scritti Iliade e Odissea, PAIDEIA - equilibrio (riti iniziatici) Apollo Arte, sapienza, verità e bellezza fisica erano unite sotto la sua figura divina, GRECI la società omerica due grandi distinzioni, GRECI qualità essenziali musica e danza, GRECI considerano gli dei nè onniscienti nè onnipotenti (religione olimpica), Santuari di Delo e Delfi viveva La Pizia in trance pronunciava oracoli., GRECI qualità essenziali prestanza fisica, Dal XII al IX a.C non ci sono testimonianze scritte. (profondi cambiamenti sociali dovute a migrazioni) si introduce lavorazione del ferro, costituiscono la maggior parte della popolazione e sono spesso vittime di scorrerie che però entravano a far parte della famiglia del padrone tra gli schiavi c'erano i teti che costituivano il rango più della scala sociale e che erano rimasti senza averi e senza terra e che quindi vendevano la propria opera in cambio di un modesto salario, gli dei nè onniscienti nè onnipotenti (religione olimpica) religione mancante di rivelazione, piccole comunità indipendenti e autonome tra loro hanno propria forma di governo, scrittura, misura, calendario, divinità, tanti giovani durante un periodo di tregua sacra per amore dell'eccellenza (gara panellenica) avevano Achille come eroe esemplare, Intorno al sepolcro di Pelope le gare atletiche di Olimpia darà il nome PELOPONNESO, complesso di miti flessibili cantato dai poeti i poeti veri maestri dei greci, Dal XII al IX a.C non ci sono testimonianze scritte. (profondi cambiamenti sociali dovute a migrazioni) si passa dall'inumazione alla cremazione, prestanza fisica formano PAIDEIA - equilibrio (riti iniziatici)