WARNING:
JavaScript is turned OFF. None of the links on this concept map will
work until it is reactivated.
If you need help turning JavaScript On, click here.
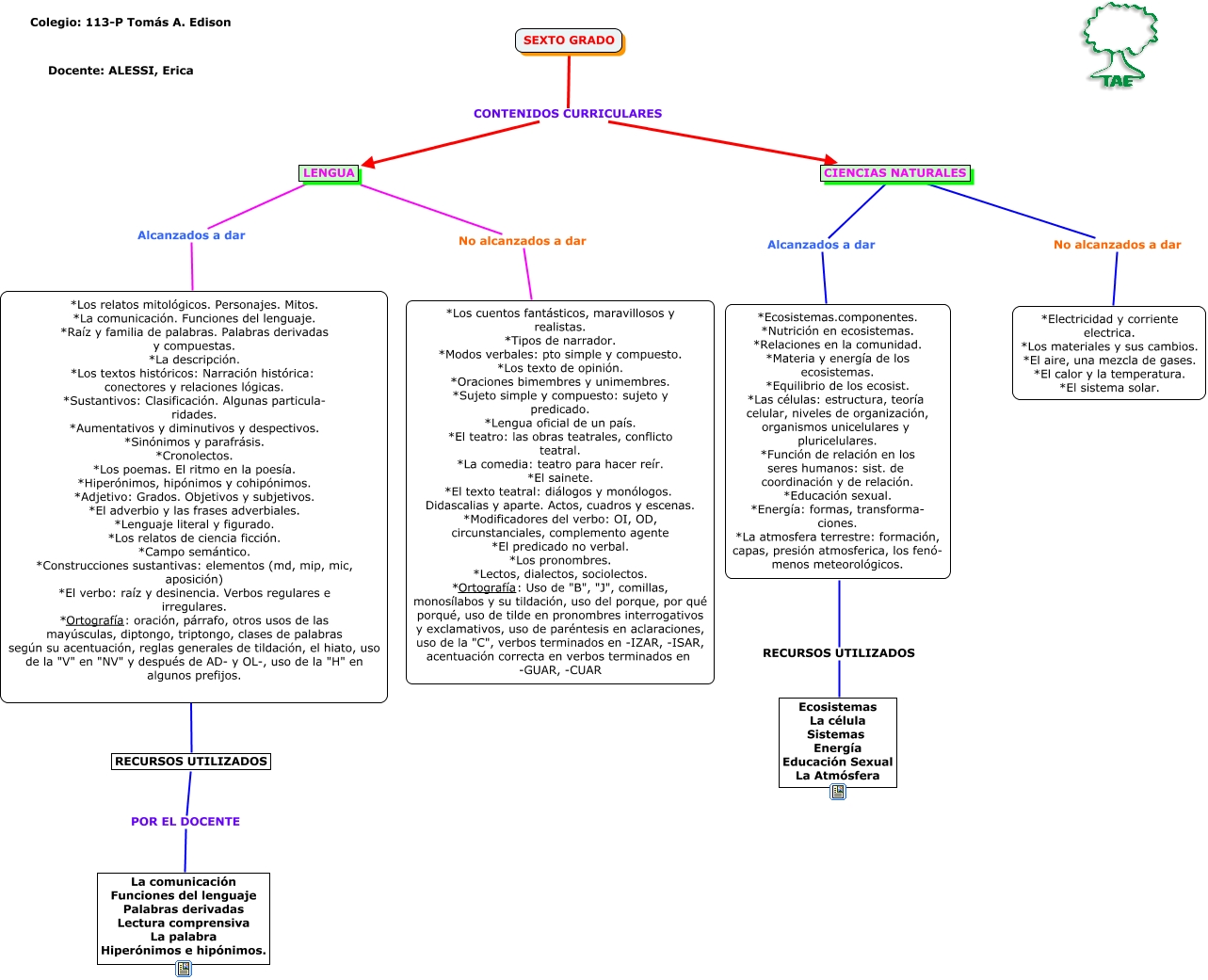
Este Cmap, tiene información relacionada con: Contenidos 6º 2010, LENGUA No alcanzados a dar *Los cuentos fantásticos, maravillosos y realistas. *Tipos de narrador. *Modos verbales: pto simple y compuesto. *Los texto de opinión. *Oraciones bimembres y unimembres. *Sujeto simple y compuesto: sujeto y predicado. *Lengua oficial de un país. *El teatro: las obras teatrales, conflicto teatral. *La comedia: teatro para hacer reír. *El sainete. *El texto teatral: diálogos y monólogos. Didascalias y aparte. Actos, cuadros y escenas. *Modificadores del verbo: OI, OD, circunstanciales, complemento agente *El predicado no verbal. *Los pronombres. *Lectos, dialectos, sociolectos. *Ortografía: Uso de "B", "J", comillas, monosílabos y su tildación, uso del porque, por qué porqué, uso de tilde en pronombres interrogativos y exclamativos, uso de paréntesis en aclaraciones, uso de la "C", verbos terminados en -IZAR, -ISAR, acentuación correcta en verbos terminados en -GUAR, -CUAR, *Los relatos mitológicos. Personajes. Mitos. *La comunicación. Funciones del lenguaje. *Raíz y familia de palabras. Palabras derivadas y compuestas. *La descripción. *Los textos históricos: Narración histórica: conectores y relaciones lógicas. *Sustantivos: Clasificación. Algunas particula- ridades. *Aumentativos y diminutivos y despectivos. *Sinónimos y parafrásis. *Cronolectos. *Los poemas. El ritmo en la poesía. *Hiperónimos, hipónimos y cohipónimos. *Adjetivo: Grados. Objetivos y subjetivos. *El adverbio y las frases adverbiales. *Lenguaje literal y figurado. *Los relatos de ciencia ficción. *Campo semántico. *Construcciones sustantivas: elementos (md, mip, mic, aposición) *El verbo: raíz y desinencia. Verbos regulares e irregulares. *Ortografía: oración, párrafo, otros usos de las mayúsculas, diptongo, triptongo, clases de palabras según su acentuación, reglas generales de tildación, el hiato, uso de la "V" en "NV" y después de AD- y OL-, uso de la "H" en algunos prefijos. ???? RECURSOS UTILIZADOS, CIENCIAS NATURALES No alcanzados a dar *Electricidad y corriente electrica. *Los materiales y sus cambios. *El aire, una mezcla de gases. *El calor y la temperatura. *El sistema solar., SEXTO GRADO CONTENIDOS CURRICULARES LENGUA, LENGUA Alcanzados a dar *Los relatos mitológicos. Personajes. Mitos. *La comunicación. Funciones del lenguaje. *Raíz y familia de palabras. Palabras derivadas y compuestas. *La descripción. *Los textos históricos: Narración histórica: conectores y relaciones lógicas. *Sustantivos: Clasificación. Algunas particula- ridades. *Aumentativos y diminutivos y despectivos. *Sinónimos y parafrásis. *Cronolectos. *Los poemas. El ritmo en la poesía. *Hiperónimos, hipónimos y cohipónimos. *Adjetivo: Grados. Objetivos y subjetivos. *El adverbio y las frases adverbiales. *Lenguaje literal y figurado. *Los relatos de ciencia ficción. *Campo semántico. *Construcciones sustantivas: elementos (md, mip, mic, aposición) *El verbo: raíz y desinencia. Verbos regulares e irregulares. *Ortografía: oración, párrafo, otros usos de las mayúsculas, diptongo, triptongo, clases de palabras según su acentuación, reglas generales de tildación, el hiato, uso de la "V" en "NV" y después de AD- y OL-, uso de la "H" en algunos prefijos., SEXTO GRADO CONTENIDOS CURRICULARES CIENCIAS NATURALES, RECURSOS UTILIZADOS POR EL DOCENTE La comunicación Funciones del lenguaje Palabras derivadas Lectura comprensiva La palabra Hiperónimos e hipónimos., CIENCIAS NATURALES Alcanzados a dar *Ecosistemas.componentes. *Nutrición en ecosistemas. *Relaciones en la comunidad. *Materia y energía de los ecosistemas. *Equilibrio de los ecosist. *Las células: estructura, teoría celular, niveles de organización, organismos unicelulares y pluricelulares. *Función de relación en los seres humanos: sist. de coordinación y de relación. *Educación sexual. *Energía: formas, transforma- ciones. *La atmosfera terrestre: formación, capas, presión atmosferica, los fenó- menos meteorológicos., *Ecosistemas.componentes. *Nutrición en ecosistemas. *Relaciones en la comunidad. *Materia y energía de los ecosistemas. *Equilibrio de los ecosist. *Las células: estructura, teoría celular, niveles de organización, organismos unicelulares y pluricelulares. *Función de relación en los seres humanos: sist. de coordinación y de relación. *Educación sexual. *Energía: formas, transforma- ciones. *La atmosfera terrestre: formación, capas, presión atmosferica, los fenó- menos meteorológicos. RECURSOS UTILIZADOS Ecosistemas La célula Sistemas Energía Educación Sexual La Atmósfera