WARNING:
JavaScript is turned OFF. None of the links on this concept map will
work until it is reactivated.
If you need help turning JavaScript On, click here.
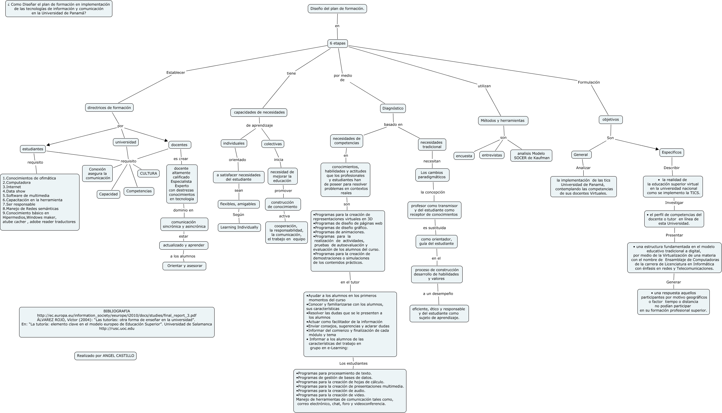
Este Cmap, tiene información relacionada con: plan de formacion de ensamblaje de computadora ANGEL, • la realidad de la educación superior virtual en la universidad nacional como se implemento la TICS. Investigar • el perfil de competencias del docente o tutor en línea de esta Universidad., directrices de formación por docentes, a satisfacer necesidades del estudiante sean flexibles, amigables, 6 etapas utilizan Métodos y herramientas, necesidades de competencias en conocimientos, habilidades y actitudes que los profesionales y estudiantes han de poseer para resolver problemas en contextos reales, 6 etapas Establecer directrices de formación, Métodos y herramientas son encuesta, Diagnóstico basado en necesidades tradicional, 6 etapas tiene capacidades de necesidades, docentes requisito Capacidad, General Analizar la implementación de las tics Universidad de Panamá, contemplando las competencias de sus docentes Virtuales., individuales orientado a satisfacer necesidades del estudiante, • una estructura fundamentada en el modelo educativo tradicional a digital, por medio de la Virtualización de una materia con el nombre de Ensamblaje de Computadoras de la carrera de Licenciatura en Informática con énfasis en redes y Telecomunicaciones. Generar • una respuesta aquellos participantes por motivo geográficos o factor tiempo o distancia no podían participar en su formación profesional superior., universidad requisito Conexión asegura la comunicación, directrices de formación por universidad, universidad requisito Competencias, construcción de conocimiento activa cooperación, la responsabilidad, la comunicación, el trabajo en equipo, Los cambios paradigmáticos la concepción profesor como transmisor y del estudiante como receptor de conocimientos, universidad requisito Capacidad, docentes es crear docente altamente calificado Especialista Experto con destrezas conocimientos en tecnologia