WARNING:
JavaScript is turned OFF. None of the links on this concept map will
work until it is reactivated.
If you need help turning JavaScript On, click here.
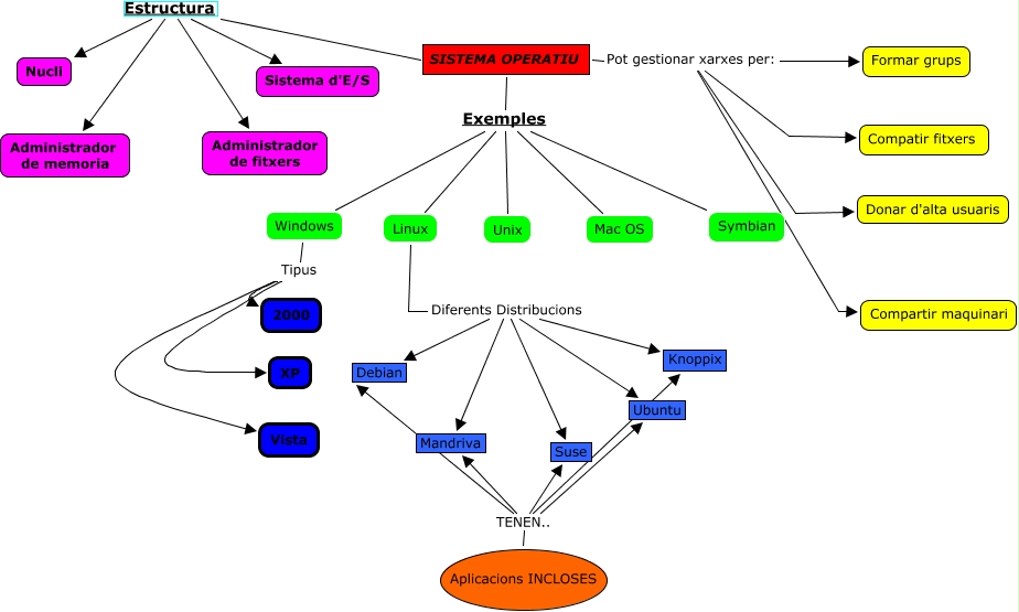
Aquest mapa conceptual conté informació relacionada amb: SISTEMAS OPERATIVOS, Windows Tipus XP, SISTEMA OPERATIU Exemples Linux, Aplicacions INCLOSES TENEN.. Knoppix, SISTEMA OPERATIU Estructura Nucli, Linux Diferents Distribucions Mandriva, Aplicacions INCLOSES TENEN.. Suse, SISTEMA OPERATIU Pot gestionar xarxes per: Donar d'alta usuaris, Aplicacions INCLOSES TENEN.. Ubuntu, SISTEMA OPERATIU Exemples Unix, SISTEMA OPERATIU Pot gestionar xarxes per: Formar grups, Linux Diferents Distribucions Knoppix, SISTEMA OPERATIU Pot gestionar xarxes per: Compatir fitxers, Linux Diferents Distribucions Ubuntu, Aplicacions INCLOSES TENEN.. Debian, Windows Tipus Vista, SISTEMA OPERATIU Exemples Mac OS, SISTEMA OPERATIU Exemples Windows, SISTEMA OPERATIU Estructura Sistema d'E/S, Aplicacions INCLOSES TENEN.. Mandriva, SISTEMA OPERATIU Estructura Administrador de fitxers