WARNING:
JavaScript is turned OFF. None of the links on this concept map will
work until it is reactivated.
If you need help turning JavaScript On, click here.
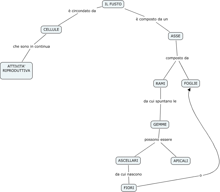
Questa Cmap, creata con IHMC CmapTools, contiene informazioni relative a: IL FUSTO CHIARA FRANCESCA E VINCENZO, ASSE composto da FOGLIE, FIORI o FOGLIE, IL FUSTO è circondato da CELLULE, ASCELLARI da cui nascono FIORI, CELLULE che sono in continua ATTIVITA' RIPRODUTTIVA, GEMME possono essere ASCELLARI, GEMME possono essere APICALI, IL FUSTO è composto da un ASSE, ASSE composto da RAMI, RAMI da cui spuntano le GEMME