WARNING:
JavaScript is turned OFF. None of the links on this concept map will
work until it is reactivated.
If you need help turning JavaScript On, click here.
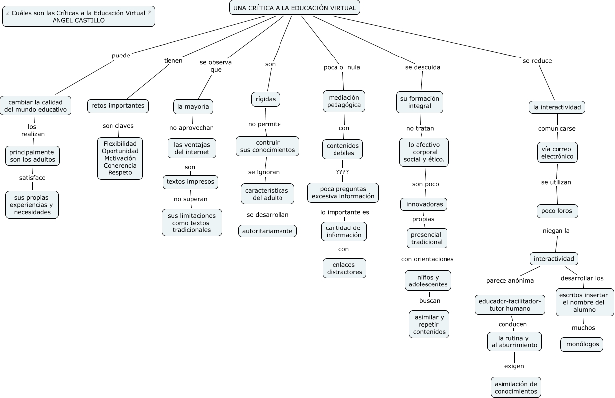
Este Cmap, tiene información relacionada con: UNA CRITICA A LA EDUCACION VIRTUAL, escritos insertar el nombre del alumno muchos monólogos, su formación integral no tratan lo afectivo corporal social y ético., poca preguntas excesiva información lo importante es cantidad de información, lo afectivo corporal social y ético. son poco innovadoras, cantidad de información con enlaces distractores, las ventajas del internet son textos impresos, UNA CRÍTICA A LA EDUCACIÓN VIRTUAL son rígidas, UNA CRÍTICA A LA EDUCACIÓN VIRTUAL tienen retos importantes, cambiar la calidad del mundo educativo los realizan principalmente son los adultos, poco foros niegan la interactividad, interactividad parece anónima educador-facilitador- tutor humano, mediación pedagógica con contenidos debiles, vía correo electrónico se utilizan poco foros, UNA CRÍTICA A LA EDUCACIÓN VIRTUAL puede cambiar la calidad del mundo educativo, presencial tradicional con orientaciones niños y adolescentes, la mayoría no aprovechan las ventajas del internet, niños y adolescentes buscan asimilar y repetir contenidos, UNA CRÍTICA A LA EDUCACIÓN VIRTUAL poca o nula mediación pedagógica, contruir sus conocimientos se ignoran características del adulto, contenidos debiles ???? poca preguntas excesiva información