WARNING:
JavaScript is turned OFF. None of the links on this concept map will
work until it is reactivated.
If you need help turning JavaScript On, click here.
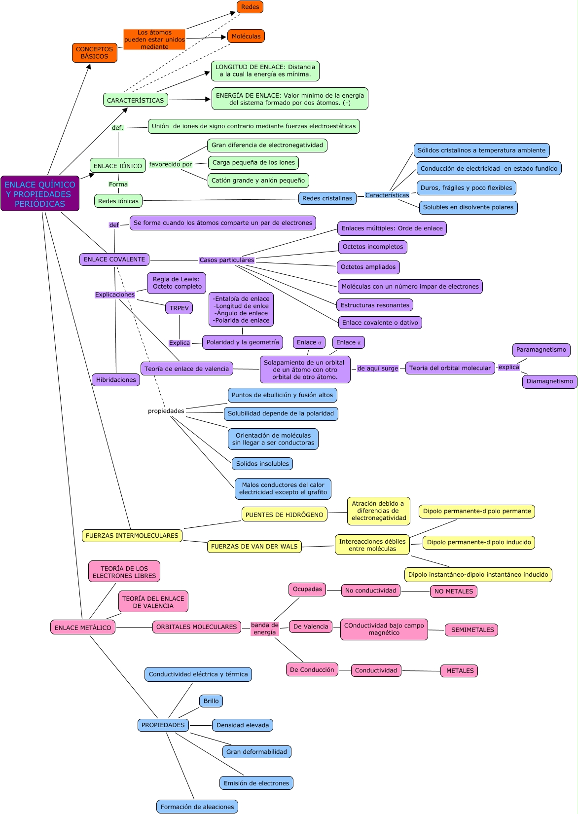
Este Cmap, tiene información relacionada con: HECTOR BALASTEGUI-Esquema tema 3, Redes iónicas Redes cristalinas, Redes cristalinas Características Conducción de electricidad en estado fundido, PROPIEDADES Emisión de electrones, Intereacciones débiles entre moléculas ???? Dipolo permanente-dipolo permante, Redes CARACTERÍSTICAS, Teoria del orbital molecular explica Diamagnetismo, PUENTES DE HIDRÓGENO Atración debido a diferencias de electronegatividad, ENLACE COVALENTE Casos particulares Octetos ampliados, Moléculas CARACTERÍSTICAS, PROPIEDADES Formación de aleaciones, ENLACE QUÍMICO Y PROPIEDADES PERIÓDICAS CARACTERÍSTICAS, Teoría de enlace de valencia ???? Solapamiento de un orbital de un átomo con otro orbital de otro átomo., ENLACE COVALENTE propiedades Solubilidad depende de la polaridad, ENLACE IÓNICO Forma Redes iónicas, ENLACE QUÍMICO Y PROPIEDADES PERIÓDICAS ENLACE METÁLICO, PROPIEDADES Conductividad eléctrica y térmica, No conductividad NO METALES, CARACTERÍSTICAS ENERGÍA DE ENLACE: Valor mínimo de la energía del sistema formado por dos átomos. (-), CONCEPTOS BÁSICOS Los átomos pueden estar unidos mediante Redes, Polaridad y la geometría -Entalpía de enlace -Longitud de enlce -Ángulo de enlace -Polarida de enlace