WARNING:
JavaScript is turned OFF. None of the links on this concept map will
work until it is reactivated.
If you need help turning JavaScript On, click here.
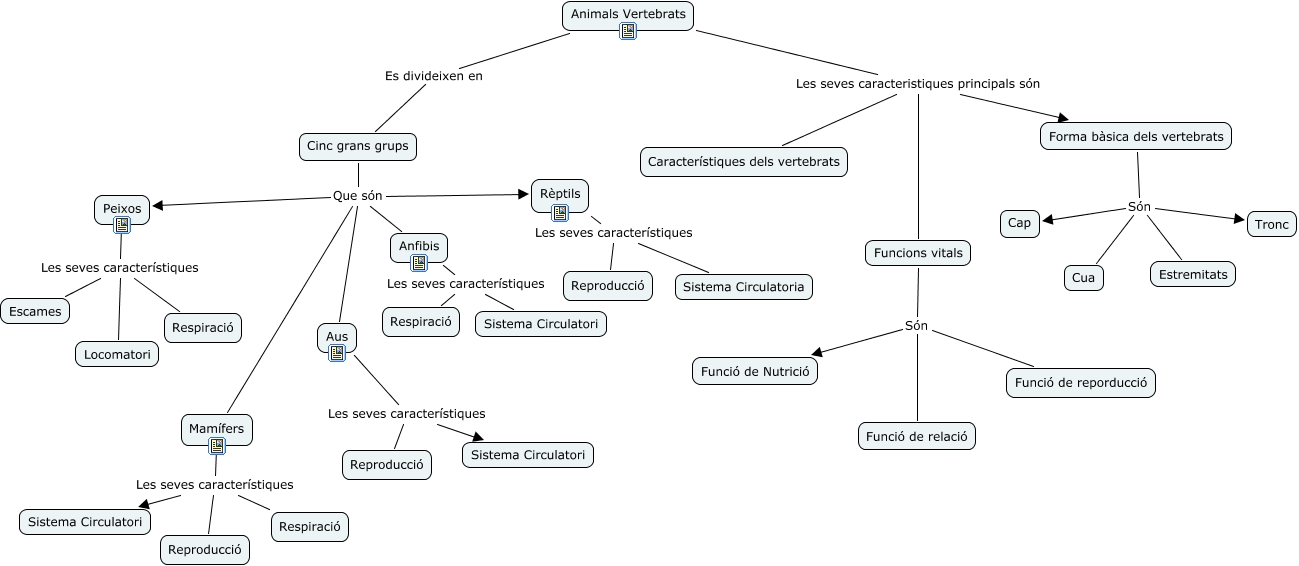
Aquest mapa conceptual conté informació relacionada amb: Els Animals Vertebrats, Rèptils Les seves característiques Reproducció, Mamífers Les seves característiques Sistema Circulatori, Cinc grans grups Que són Peixos, Cinc grans grups Que són Mamífers, Animals Vertebrats Les seves caracteristiques principals són Forma bàsica dels vertebrats, Anfibis Les seves característiques Respiració, Funcions vitals Són Funció de reporducció, Forma bàsica dels vertebrats Són Cap, Animals Vertebrats Es divideixen en Cinc grans grups, Forma bàsica dels vertebrats Són Estremitats, Forma bàsica dels vertebrats Són Cua, Mamífers Les seves característiques Respiració, Funcions vitals Són Funció de relació, Aus Les seves característiques Reproducció, Forma bàsica dels vertebrats Són Tronc, Mamífers Les seves característiques Reproducció, Animals Vertebrats Les seves caracteristiques principals són Característiques dels vertebrats, Anfibis Les seves característiques Sistema Circulatori, Peixos Les seves característiques Escames, Funcions vitals Són Funció de Nutrició