WARNING:
JavaScript is turned OFF. None of the links on this concept map will
work until it is reactivated.
If you need help turning JavaScript On, click here.
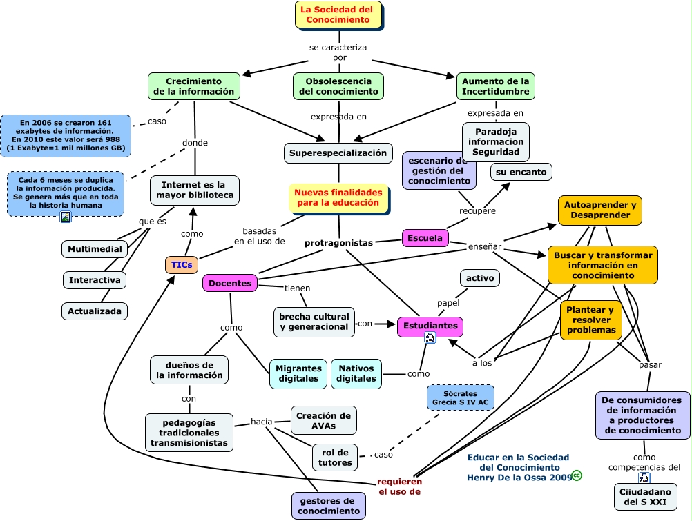
Este Cmap, tiene información relacionada con: Sociedad del conocimiento, La Sociedad del Conocimiento se caracteriza por Crecimiento de la información, Plantear y resolver problemas requieren el uso de TICs, TICs como Internet es la mayor biblioteca, Docentes como Migrantes digitales, Internet es la mayor biblioteca que es Actualizada, Escuela recupere su encanto, Crecimiento de la información caso En 2006 se crearon 161 exabytes de información. En 2010 este valor será 988 (1 Exabyte=1 mil millones GB), Estudiantes como Nativos digitales, La Sociedad del Conocimiento se caracteriza por Aumento de la Incertidumbre, Crecimiento de la información determinan Nuevas finalidades para la educación, Aumento de la Incertidumbre expresada en Paradoja informacion Seguridad, Buscar y transformar información en conocimiento pasar De consumidores de información a productores de conocimiento, brecha cultural y generacional con Estudiantes, Autoaprender y Desaprender a los Estudiantes, pedagogías tradicionales transmisionistas hacia Creación de AVAs, pedagogías tradicionales transmisionistas hacia rol de tutores, Escuela enseñar Autoaprender y Desaprender, Plantear y resolver problemas a los Estudiantes, Docentes enseñar Autoaprender y Desaprender, Estudiantes papel activo