WARNING:
JavaScript is turned OFF. None of the links on this concept map will
work until it is reactivated.
If you need help turning JavaScript On, click here.
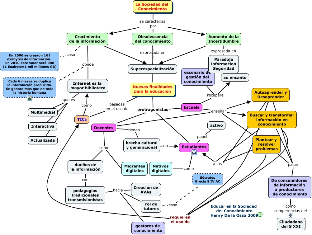
Este Cmap, tiene información relacionada con: scn-Def, TICs como Internet es la mayor biblioteca, Plantear y resolver problemas requieren el uso de TICs, La Sociedad del Conocimiento se caracteriza por Crecimiento de la información, Internet es la mayor biblioteca que es Actualizada, Docentes como Migrantes digitales, Escuela recupere su encanto, Crecimiento de la información caso En 2006 se crearon 161 exabytes de información. En 2010 este valor será 988 (1 Exabyte=1 mil millones GB), Estudiantes como Nativos digitales, Aumento de la Incertidumbre expresada en Paradoja informacion Seguridad, Crecimiento de la información determinan Nuevas finalidades para la educación, La Sociedad del Conocimiento se caracteriza por Aumento de la Incertidumbre, pedagogías tradicionales transmisionistas hacia Creación de AVAs, Autoaprender y Desaprender a los Estudiantes, brecha cultural y generacional con Estudiantes, Buscar y transformar información en conocimiento pasar De consumidores de información a productores de conocimiento, pedagogías tradicionales transmisionistas hacia rol de tutores, Docentes enseñar Autoaprender y Desaprender, Plantear y resolver problemas a los Estudiantes, Escuela enseñar Autoaprender y Desaprender, Estudiantes papel activo