WARNING:
JavaScript is turned OFF. None of the links on this concept map will
work until it is reactivated.
If you need help turning JavaScript On, click here.
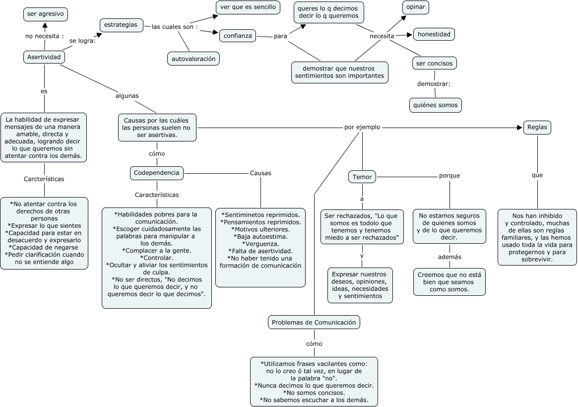
Este Cmap, tiene información relacionada con: Asertividad, queres lo q decimos decir lo q queremos necesita opinar, Causas por las cuáles las personas suelen no ser asertivas. por ejemplo Problemas de Comunicación, Causas por las cuáles las personas suelen no ser asertivas. cómo Codependencia, estrategias las cuales son : autovaloración, estrategias las cuales son : ver que es sencillo, Ser rechazados, "Lo que somos es todolo que tenemos y tenemos miedo a ser rechazados" y Expresar nuestros deseos, opiniones, ideas, necesidades y sentimientos, No estamos seguros de quienes somos y de lo que queremos decir. además Creemos que no está bien que seamos como somos., Asertividad es La habilidad de expresar mensajes de una manera amable, directa y adecuada, logrando decir lo que queremos sin atentar contra los demás., Causas por las cuáles las personas suelen no ser asertivas. por ejemplo Temor, confianza para queres lo q decimos decir lo q queremos, Temor a Ser rechazados, "Lo que somos es todolo que tenemos y tenemos miedo a ser rechazados", Asertividad algunas Causas por las cuáles las personas suelen no ser asertivas., estrategias las cuales son : confianza, Reglas que Nos han inhibido y controlado, muchas de ellas son reglas familiares, y las hemos usado toda la vida para protegernos y para sobrevivir., demostrar que nuestros sentimientos son importantes necesita honestidad, queres lo q decimos decir lo q queremos necesita honestidad, Codependencia Características *Habilidades pobres para la comunicación. *Escoger cuidadosamente las palabras para manipular a los demás. *Complacer a la gente. *Controlar. *Ocultar y aliviar los sentimientos de culpa. *No ser directos, "No decimos lo que queremos decir, y no queremos decir lo que decimos"., demostrar que nuestros sentimientos son importantes necesita ser concisos, confianza para demostrar que nuestros sentimientos son importantes, Causas por las cuáles las personas suelen no ser asertivas. por ejemplo Reglas