WARNING:
JavaScript is turned OFF. None of the links on this concept map will
work until it is reactivated.
If you need help turning JavaScript On, click here.
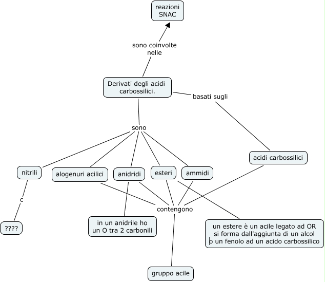
Questa Cmap, creata con IHMC CmapTools, contiene informazioni relative a: aaa 123, Derivati degli acidi carbossilici. sono nitrili, Derivati degli acidi carbossilici. sono anidridi, esteri un estere è un acile legato ad OR si forma dall'aggiunta di un alcol o un fenolo ad un acido carbossilico, anidridi contengono gruppo acile, Derivati degli acidi carbossilici. sono ammidi, anidridi in un anidrile ho un O tra 2 carbonili, alogenuri acilici contengono gruppo acile, nitrili c ????, acidi carbossilici contengono gruppo acile, Derivati degli acidi carbossilici. sono esteri, Derivati degli acidi carbossilici. basati sugli acidi carbossilici, Derivati degli acidi carbossilici. sono alogenuri acilici, Derivati degli acidi carbossilici. sono coinvolte nelle reazioni SNAC, esteri contengono gruppo acile, ammidi contengono gruppo acile