WARNING:
JavaScript is turned OFF. None of the links on this concept map will
work until it is reactivated.
If you need help turning JavaScript On, click here.
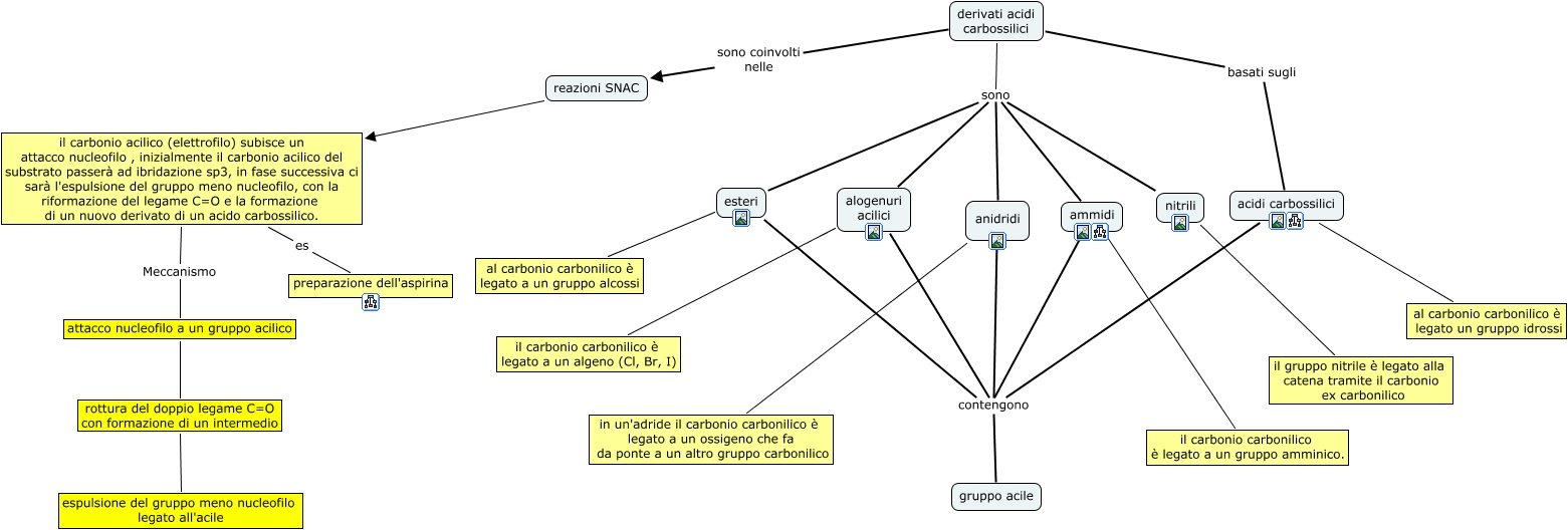
Questa Cmap, creata con IHMC CmapTools, contiene informazioni relative a: derivati acidi carbossilici, derivati acidi carbossilici sono esteri, il carbonio acilico (elettrofilo) subisce un attacco nucleofilo , inizialmente il carbonio acilico del substrato passerà ad ibridazione sp3, in fase successiva ci sarà l'espulsione del gruppo meno nucleofilo, con la riformazione del legame C=O e la formazione di un nuovo derivato di un acido carbossilico. Meccanismo attacco nucleofilo a un gruppo acilico, alogenuri acilici il carbonio carbonilico è legato a un algeno (Cl, Br, I), derivati acidi carbossilici sono alogenuri acilici, attacco nucleofilo a un gruppo acilico rottura del doppio legame C=O con formazione di un intermedio, derivati acidi carbossilici sono coinvolti nelle reazioni SNAC, ammidi contengono gruppo acile, acidi carbossilici al carbonio carbonilico è legato un gruppo idrossi, acidi carbossilici contengono gruppo acile, esteri al carbonio carbonilico è legato a un gruppo alcossi, anidridi in un'adride il carbonio carbonilico è legato a un ossigeno che fa da ponte a un altro gruppo carbonilico, derivati acidi carbossilici sono ammidi, ammidi il carbonio carbonilico è legato a un gruppo amminico., il carbonio acilico (elettrofilo) subisce un attacco nucleofilo , inizialmente il carbonio acilico del substrato passerà ad ibridazione sp3, in fase successiva ci sarà l'espulsione del gruppo meno nucleofilo, con la riformazione del legame C=O e la formazione di un nuovo derivato di un acido carbossilico. es preparazione dell'aspirina, derivati acidi carbossilici sono anidridi, reazioni SNAC il carbonio acilico (elettrofilo) subisce un attacco nucleofilo , inizialmente il carbonio acilico del substrato passerà ad ibridazione sp3, in fase successiva ci sarà l'espulsione del gruppo meno nucleofilo, con la riformazione del legame C=O e la formazione di un nuovo derivato di un acido carbossilico., nitrili il gruppo nitrile è legato alla catena tramite il carbonio ex carbonilico, rottura del doppio legame C=O con formazione di un intermedio espulsione del gruppo meno nucleofilo legato all'acile, esteri contengono gruppo acile, anidridi contengono gruppo acile