WARNING:
JavaScript is turned OFF. None of the links on this concept map will
work until it is reactivated.
If you need help turning JavaScript On, click here.
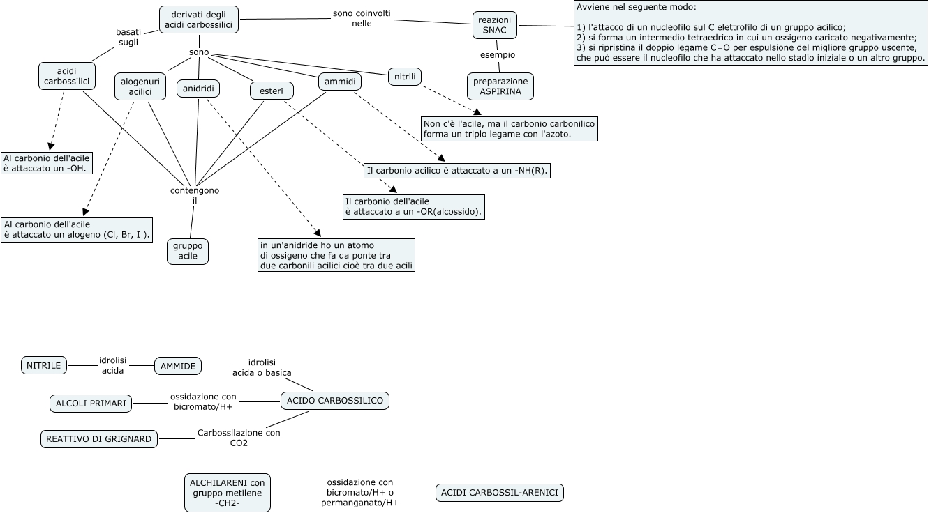
Questa Cmap, creata con IHMC CmapTools, contiene informazioni relative a: SNAC, derivati degli acidi carbossilici sono ammidi, anidridi contengono il gruppo acile, NITRILE idrolisi acida AMMIDE, esteri Il carbonio dell'acile è attaccato a un -OR(alcossido)., ammidi Il carbonio acilico è attaccato a un -NH(R)., derivati degli acidi carbossilici basati sugli acidi carbossilici, alogenuri acilici Al carbonio dell'acile è attaccato un alogeno (Cl, Br, I )., anidridi in un'anidride ho un atomo di ossigeno che fa da ponte tra due carbonili acilici cioè tra due acili, acidi carbossilici contengono il gruppo acile, esteri contengono il gruppo acile, ammidi contengono il gruppo acile, derivati degli acidi carbossilici sono nitrili, ALCHILARENI con gruppo metilene -CH2- ossidazione con bicromato/H+ o permanganato/H+ ACIDI CARBOSSIL-ARENICI, alogenuri acilici contengono il gruppo acile, nitrili Non c'è l'acile, ma il carbonio carbonilico forma un triplo legame con l'azoto., AMMIDE idrolisi acida o basica ACIDO CARBOSSILICO, derivati degli acidi carbossilici sono alogenuri acilici, derivati degli acidi carbossilici sono coinvolti nelle reazioni SNAC, acidi carbossilici Al carbonio dell'acile è attaccato un -OH., Avviene nel seguente modo: 1) l'attacco di un nucleofilo sul C elettrofilo di un gruppo acilico; 2) si forma un intermedio tetraedrico in cui un ossigeno caricato negativamente; 3) si ripristina il doppio legame C=O per espulsione del migliore gruppo uscente, che può essere il nucleofilo che ha attaccato nello stadio iniziale o un altro gruppo. ???? reazioni SNAC