WARNING:
JavaScript is turned OFF. None of the links on this concept map will
work until it is reactivated.
If you need help turning JavaScript On, click here.
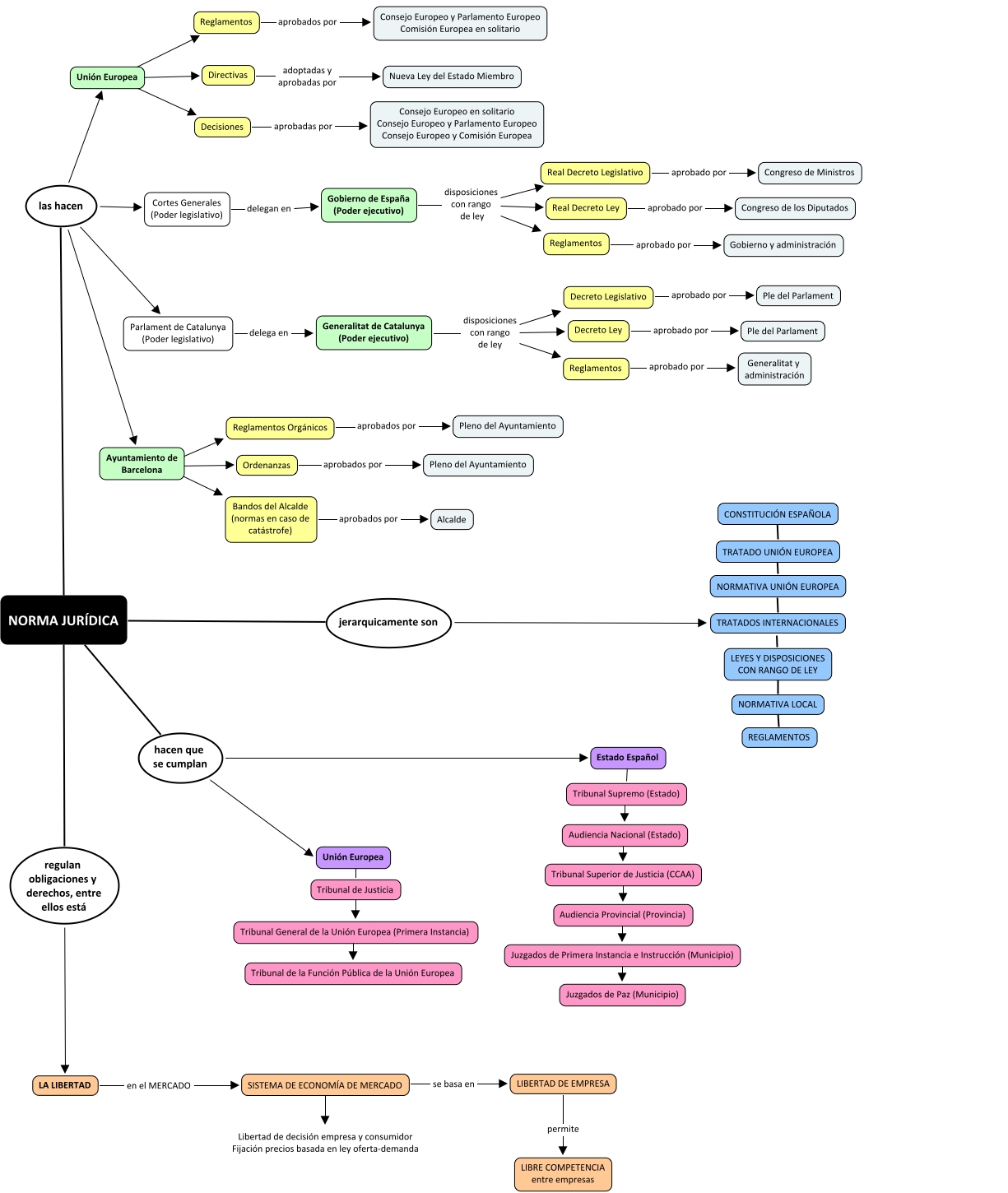
Este Cmap, tiene información relacionada con: Mapa Conceptual Legal Tools Marta Latorre, Tribunal General de la Unión Europea (Primera Instancia) ???? Tribunal de la Función Pública de la Unión Europea, NORMATIVA UNIÓN EUROPEA ???? TRATADOS INTERNACIONALES, Decisiones aprobadas por Consejo Europeo en solitario Consejo Europeo y Parlamento Europeo Consejo Europeo y Comisión Europea, Reglamentos aprobados por Consejo Europeo y Parlamento Europeo Comisión Europea en solitario, Real Decreto Ley aprobado por Congreso de los Diputados, Ayuntamiento de Barcelona ???? Reglamentos Orgánicos, LA LIBERTAD en el MERCADO SISTEMA DE ECONOMÍA DE MERCADO, LIBERTAD DE EMPRESA permite LIBRE COMPETENCIA entre empresas, Tribunal de Justicia ???? Tribunal General de la Unión Europea (Primera Instancia), Unión Europea ???? Decisiones, TRATADO UNIÓN EUROPEA ???? NORMATIVA UNIÓN EUROPEA, Generalitat de Catalunya (Poder ejecutivo) disposiciones con rango de ley Decreto Ley, Ayuntamiento de Barcelona ???? Ordenanzas, Decreto Ley aprobado por Ple del Parlament, Gobierno de España (Poder ejecutivo) disposiciones con rango de ley Real Decreto Ley, Unión Europea ???? Directivas, Cortes Generales (Poder legislativo) delegan en Gobierno de España (Poder ejecutivo), Ordenanzas aprobados por Pleno del Ayuntamiento, NORMA JURÍDICA regulan obligaciones y derechos, entre ellos está LA LIBERTAD, Reglamentos Orgánicos aprobados por Pleno del Ayuntamiento