WARNING:
JavaScript is turned OFF. None of the links on this concept map will
work until it is reactivated.
If you need help turning JavaScript On, click here.
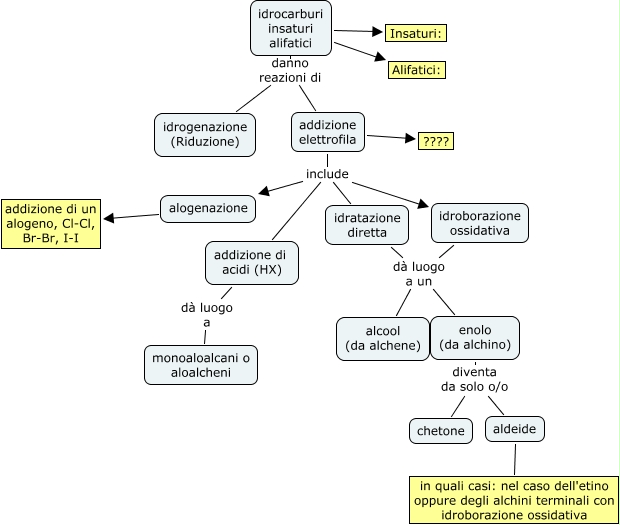
Questa Cmap, creata con IHMC CmapTools, contiene informazioni relative a: insaturi, idroborazione ossidativa dà luogo a un enolo (da alchino), addizione elettrofila include addizione di acidi (HX), idrocarburi insaturi alifatici danno reazioni di addizione elettrofila, idrocarburi insaturi alifatici Insaturi:, aldeide in quali casi: nel caso dell'etino oppure degli alchini terminali con idroborazione ossidativa, enolo (da alchino) diventa da solo o/o aldeide, addizione elettrofila include alogenazione, addizione di acidi (HX) dà luogo a monoaloalcani o aloalcheni, idroborazione ossidativa dà luogo a un alcool (da alchene), idratazione diretta dà luogo a un alcool (da alchene), addizione elettrofila ????, alogenazione addizione di un alogeno, Cl-Cl, Br-Br, I-I, addizione elettrofila include idroborazione ossidativa, enolo (da alchino) diventa da solo o/o chetone, idrocarburi insaturi alifatici danno reazioni di idrogenazione (Riduzione), idratazione diretta dà luogo a un enolo (da alchino), addizione elettrofila include idratazione diretta, idrocarburi insaturi alifatici Alifatici: