WARNING:
JavaScript is turned OFF. None of the links on this concept map will
work until it is reactivated.
If you need help turning JavaScript On, click here.
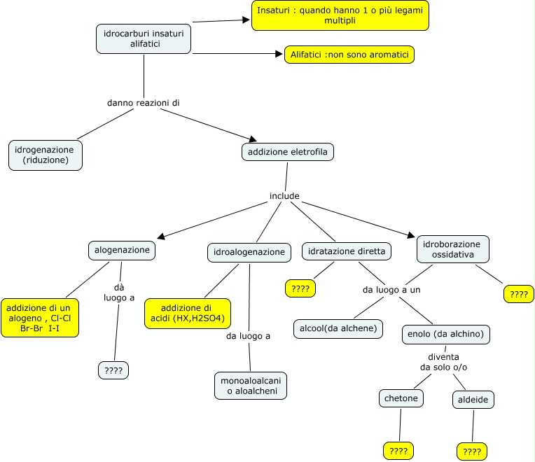
Questa Cmap, creata con IHMC CmapTools, contiene informazioni relative a: insaturi, addizione eletrofila include idratazione diretta, idroborazione ossidativa da luogo a un enolo (da alchino), idratazione diretta ????, chetone ????, idroalogenazione da luogo a monoaloalcani o aloalcheni, idratazione diretta da luogo a un enolo (da alchino), aldeide ????, idrocarburi insaturi alifatici Alifatici :non sono aromatici, idratazione diretta da luogo a un alcool(da alchene), idrocarburi insaturi alifatici Insaturi : quando hanno 1 o più legami multipli, enolo (da alchino) diventa da solo o/o chetone, alogenazione addizione di un alogeno , Cl-Cl Br-Br I-I, alogenazione dà luogo a ????, idroborazione ossidativa ????, idroborazione ossidativa da luogo a un alcool(da alchene), idrocarburi insaturi alifatici danno reazioni di idrogenazione (riduzione), idroalogenazione addizione di acidi (HX,H2SO4), idrocarburi insaturi alifatici danno reazioni di addizione eletrofila, addizione eletrofila include idroborazione ossidativa, addizione eletrofila include alogenazione