WARNING:
JavaScript is turned OFF. None of the links on this concept map will
work until it is reactivated.
If you need help turning JavaScript On, click here.
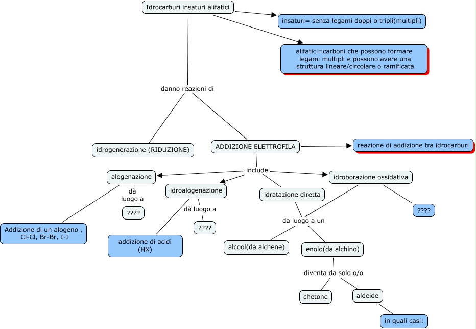
Questa Cmap, creata con IHMC CmapTools, contiene informazioni relative a: insaturi, enolo(da alchino) diventa da solo o/o chetone, ADDIZIONE ELETTROFILA include idroalogenazione, idroborazione ossidativa da luogo a un enolo(da alchino), idroalogenazione addizione di acidi (HX), alogenazione Addizione di un alogeno , Cl-Cl, Br-Br, I-I, aldeide in quali casi:, idratazione diretta da luogo a un enolo(da alchino), idroborazione ossidativa da luogo a un alcool(da alchene), Idrocarburi insaturi alifatici insaturi= senza legami doppi o tripli(multipli), idroalogenazione dà luogo a ????, ADDIZIONE ELETTROFILA include idroborazione ossidativa, ADDIZIONE ELETTROFILA reazione di addizione tra idrocarburi, alogenazione dà luogo a ????, ADDIZIONE ELETTROFILA include idratazione diretta, Idrocarburi insaturi alifatici danno reazioni di idrogenerazione (RIDUZIONE), Idrocarburi insaturi alifatici alifatici=carboni che possono formare legami multipli e possono avere una struttura lineare/circolare o ramificata, enolo(da alchino) diventa da solo o/o aldeide, idroborazione ossidativa ????, ADDIZIONE ELETTROFILA include alogenazione, Idrocarburi insaturi alifatici danno reazioni di ADDIZIONE ELETTROFILA