WARNING:
JavaScript is turned OFF. None of the links on this concept map will
work until it is reactivated.
If you need help turning JavaScript On, click here.
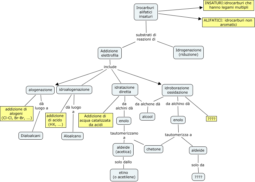
Questa Cmap, creata con IHMC CmapTools, contiene informazioni relative a: insani, enolo tautomerizzano a aldeide (acetica), enolo tautomerizza a aldeide, idroalogenazione addizione di acido (HX, ...), Irocarburi alifatici insaturi INSATURI:idrocarburi che hanno legami multipli, idroalogenazione dà luogo a Aloalcano, aldeide solo da ????, aldeide (acetica) solo dallo etino (o acetilene), alogenazione dà luogo a Dialoalcani, enolo tautomerizza a chetone, idratazione diretta da alchini dà enolo, idratazione diretta da alchene dà alcool, Addizione elettrofila include idratazione diretta, Irocarburi alifatici insaturi substrati di reazioni di Idrogenazione (riduzione), Irocarburi alifatici insaturi substrati di reazioni di Addizione elettrofila, Irocarburi alifatici insaturi ALIFATICI: idrocarburi non aromatici, Addizione elettrofila include idroborazione ossidazione, enolo tautomerizzano a chetone, Addizione elettrofila include idroalogenazione, idroborazione ossidazione ????, idratazione diretta Addizione di acqua catalizzata da acidi