WARNING:
JavaScript is turned OFF. None of the links on this concept map will
work until it is reactivated.
If you need help turning JavaScript On, click here.
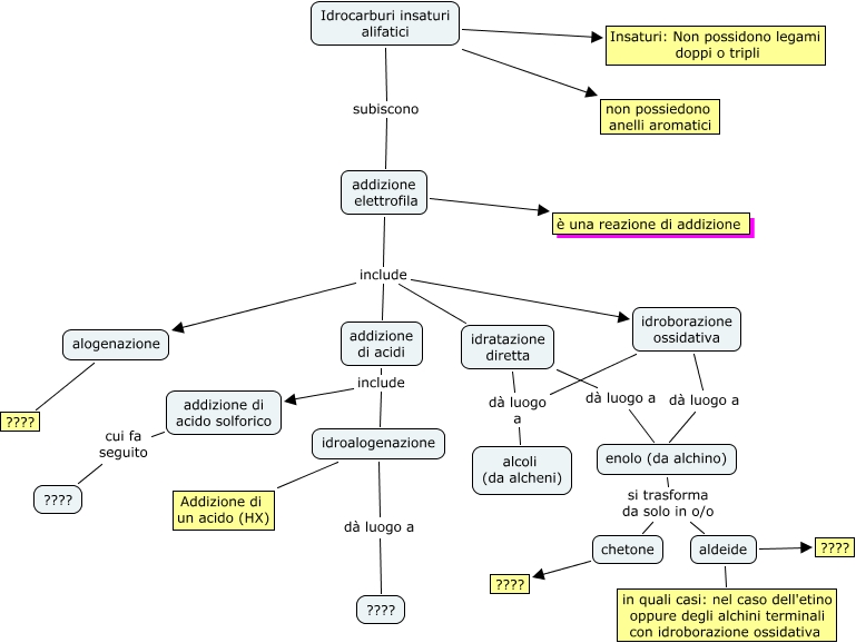
Questa Cmap, creata con IHMC CmapTools, contiene informazioni relative a: insaturi, addizione di acido solforico cui fa seguito ????, idroalogenazione dà luogo a ????, addizione elettrofila include addizione di acidi, addizione elettrofila include idratazione diretta, addizione elettrofila è una reazione di addizione, addizione elettrofila include alogenazione, aldeide ????, idratazione diretta dà luogo a enolo (da alchino), enolo (da alchino) si trasforma da solo in o/o aldeide, idroalogenazione Addizione di un acido (HX), chetone ????, enolo (da alchino) si trasforma da solo in o/o chetone, alogenazione ????, Idrocarburi insaturi alifatici subiscono addizione elettrofila, idroborazione ossidativa dà luogo a alcoli (da alcheni), Idrocarburi insaturi alifatici non possiedono anelli aromatici, idratazione diretta dà luogo a alcoli (da alcheni), Idrocarburi insaturi alifatici Insaturi: Non possidono legami doppi o tripli, aldeide in quali casi: nel caso dell'etino oppure degli alchini terminali con idroborazione ossidativa, addizione elettrofila include idroborazione ossidativa