WARNING:
JavaScript is turned OFF. None of the links on this concept map will
work until it is reactivated.
If you need help turning JavaScript On, click here.
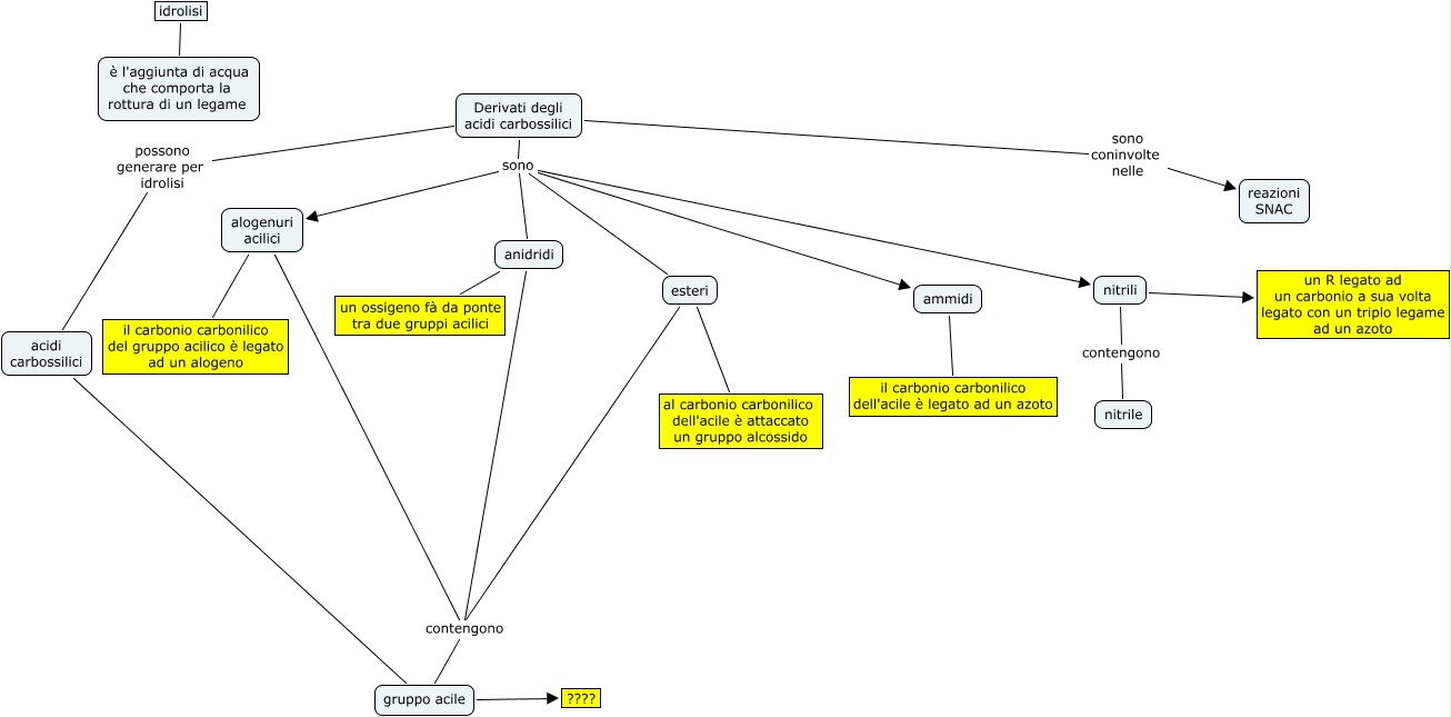
Questa Cmap, creata con IHMC CmapTools, contiene informazioni relative a: derivati matteo, Derivati degli acidi carbossilici sono coninvolte nelle reazioni SNAC, nitrili contengono nitrile, Derivati degli acidi carbossilici sono anidridi, alogenuri acilici contengono gruppo acile, anidridi un ossigeno fà da ponte tra due gruppi acilici, gruppo acile ????, Derivati degli acidi carbossilici sono ammidi, esteri al carbonio carbonilico dell'acile è attaccato un gruppo alcossido, Derivati degli acidi carbossilici possono generare per idrolisi acidi carbossilici, Derivati degli acidi carbossilici sono alogenuri acilici, nitrili un R legato ad un carbonio a sua volta legato con un triplo legame ad un azoto, Derivati degli acidi carbossilici sono nitrili, esteri contengono gruppo acile, alogenuri acilici il carbonio carbonilico del gruppo acilico è legato ad un alogeno, Derivati degli acidi carbossilici sono esteri, anidridi contengono gruppo acile, idrolisi è l'aggiunta di acqua che comporta la rottura di un legame, ammidi il carbonio carbonilico dell'acile è legato ad un azoto, acidi carbossilici gruppo acile