WARNING:
JavaScript is turned OFF. None of the links on this concept map will
work until it is reactivated.
If you need help turning JavaScript On, click here.
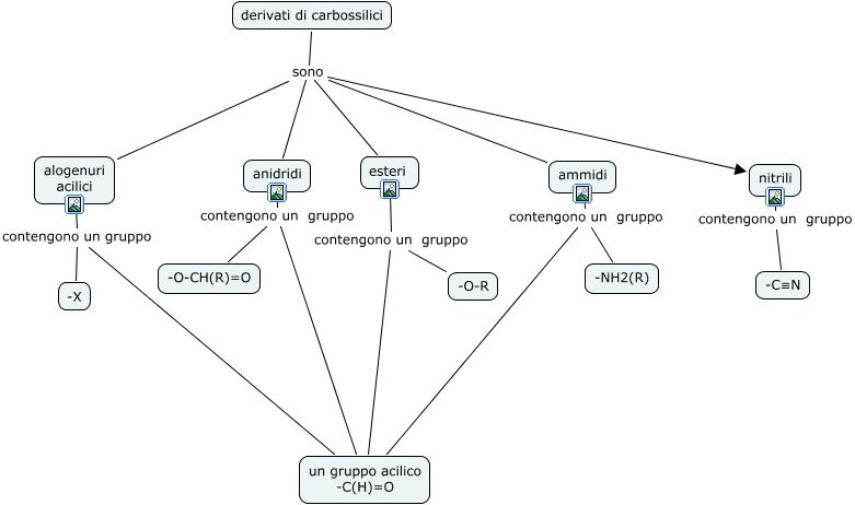
Questa Cmap, creata con IHMC CmapTools, contiene informazioni relative a: derivati, anidridi contengono un gruppo un gruppo acilico -C(H)=O, esteri contengono un gruppo un gruppo acilico -C(H)=O, anidridi contengono un gruppo -O-CH(R)=O, alogenuri acilici contengono un gruppo -X, ammidi contengono un gruppo -NH2(R), derivati di carbossilici sono anidridi, nitrili contengono un gruppo -C≡N, ammidi contengono un gruppo un gruppo acilico -C(H)=O, derivati di carbossilici sono esteri, derivati di carbossilici sono alogenuri acilici, derivati di carbossilici sono nitrili, derivati di carbossilici sono ammidi, alogenuri acilici contengono un gruppo un gruppo acilico -C(H)=O, esteri contengono un gruppo -O-R