WARNING:
JavaScript is turned OFF. None of the links on this concept map will
work until it is reactivated.
If you need help turning JavaScript On, click here.
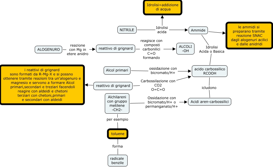
Questa Cmap, creata con IHMC CmapTools, contiene informazioni relative a: Reazioni 21 marzo, acido carbossilico RCOOH icludono Acidi aren-carbossilici, reattivo di grignard reagisce con composti carbonilici C=O formando ALCOLI -OH, Ammide Idrolisi Acida o Basica acido carbossilico RCOOH, Alcol primari ossidazione con bicromato/H+ acido carbossilico RCOOH, reattivo di grignard i reattivi di grignard sono formati da R-Mg-X e si possno ottenere tramite reazioni tra un'alogenuro e magnesio e servono a formare Alcol primari,secondari e treziari facendoli reagire con aldeidi e chetoni terziari con chetoni,primari e secondari con aldeidi, ALOGENURO reazione con Mg in etere anidro reattivo di grignard, NITRILE Idrolisi acida Idrolisi=addizione di acqua, Ammide le ammidi si preparano tramite reazione SNAC dagli alogenuri acilici e dalle anidridi, reattivo di grignard Carbossilazione con CO2 O=C=O acido carbossilico RCOOH, NITRILE Idrolisi acida Ammide, Alchilareni con gruppo metilene -CH2- Ossidazione con bicromato/H+ o permanganato/H+ Acidi aren-carbossilici, Alchilareni con gruppo metilene -CH2- per esempio toluene, toluene forma radicale benzile