WARNING:
JavaScript is turned OFF. None of the links on this concept map will
work until it is reactivated.
If you need help turning JavaScript On, click here.
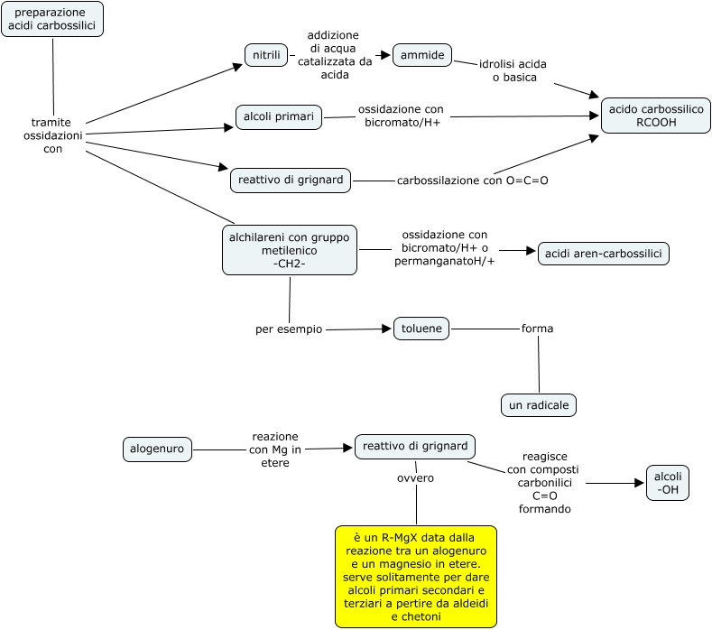
Questa Cmap, creata con IHMC CmapTools, contiene informazioni relative a: Preparazione degli acidi carbossilici, alchilareni con gruppo metilenico -CH2- per esempio toluene, preparazione acidi carbossilici tramite ossidazioni con alchilareni con gruppo metilenico -CH2-, reattivo di grignard carbossilazione con O=C=O acido carbossilico RCOOH, alcoli primari ossidazione con bicromato/H+ acido carbossilico RCOOH, preparazione acidi carbossilici tramite ossidazioni con alcoli primari, reattivo di grignard ovvero è un R-MgX data dalla reazione tra un alogenuro e un magnesio in etere. serve solitamente per dare alcoli primari secondari e terziari a pertire da aldeidi e chetoni, preparazione acidi carbossilici tramite ossidazioni con nitrili, alogenuro reazione con Mg in etere reattivo di grignard, preparazione acidi carbossilici tramite ossidazioni con reattivo di grignard, alchilareni con gruppo metilenico -CH2- ossidazione con bicromato/H+ o permanganatoH/+ acidi aren-carbossilici, ammide idrolisi acida o basica acido carbossilico RCOOH, nitrili addizione di acqua catalizzata da acida ammide, reattivo di grignard reagisce con composti carbonilici C=O formando alcoli -OH, toluene forma un radicale